Ngā Mānukanuka o te Iwi (Māori Committee) - 15 October 2021 - Open Agenda
Ngā Mānukanuka o te Iwi (Māori Committee)
Open Agenda
|
Meeting Date: |
Friday 15 October 2021 |
|
Time: |
9.00am |
|
Venue: |
Council
Chamber |
|
|
Livestreamed via Council’s Facebook site |
|
Committee Members |
Ngāti Pārau Hapū Trust – Chad Tareha (Chair) Maungaharuru-Tangitū Trust – Robbie Paul Maraenui & Districts Māori Committee - Adrienne Taputoro Māngai ā-Hapori - Renee Brown Māngai ā-Hapori – Rapihana Te Kaha Hawaikirangi Mana Ahuriri Trust – (Vacant) Te Taiwhenua o Te Whanganui-a-Orotū – (Vacant) Pukemokimoki Marae – (Vacant)
Mayor Kirsten Wise Deputy Mayor Brosnan Councillor Boag Councillor Price |
|
Officer Responsible |
Pou Whakarae (Mōrehu Te Tomo) |
|
Administration |
Governance Team |
|
|
Next Ngā Mānukanuka o te Iwi (Māori Committee) Meeting Friday 26 November 2021 |
ORDER OF BUSINESS
Karakia
Apologies
Nil
Conflicts of interest
Public forum
Announcements by the Chairperson
Announcements by the management
Confirmation of minutes
That the Minutes of the Ngā Mānukanuka o te Iwi (Māori Committee) meeting held on Friday, 3 September 2021 be taken as a true and accurate record of the meeting.......... 171
Agenda items
1 Progress update - Integrating Ngā Mānukanuka o te Iwi into Council’s current governance structure.................................................................................................. 4
2 NCC Trade Waste and Wastewater Drainage Bylaw Renewal.................................. 55
Reports from Standing Committees
Reports from Napier People and Places Committee held 23 September 2021
1 Floral Clock Location Options (Decision of Council).................................................. 59
Reports from Prosperous Napier Committee held 23 September 2021
1 Hawkes Bay Local Authority Shared Services - Council Controlled Organisation Exemption................................................................................................................ 70
2 Submission to Government on Three Waters Proposal (Decision of Council)............ 73
Reports from Sustainable Napier Committee held 30 September 2021
1 2020/21 Thames-Tyne annual report summary....................................................... 132
2 Capital Programme Delivery................................................................................... 136
3 Lease of Reserve - Omni Gymnastic Centre Incorporated...................................... 148
Reports from Future Napier Committee held 30 September 2021
1 Resource Consent Activity Update.......................................................................... 166
Updates from Partner Entities
Ngāti Pārau Hapū Trust – Chad Tareha
Maraenui and Districts Māori Committee – Adrienne Taputoro
Napier City Council – Mayor Kirsten Wise
Maungaharuru-Tangitū Trust – Robbie Paul
Updates from Māngai ā-Hapori
Renee Brown
Rapihana Te Kaha Hawaikirangi
Update from Council Pou Whakarae
General business
Whakamutunga Karakia
1. Progress update - Integrating Ngā Mānukanuka o te Iwi into Council’s current governance structure
|
Type of Report: |
Operational |
|
Legal Reference: |
Local Government Act 2002 |
|
Document ID: |
1381297 |
|
Reporting Officer/s & Unit: |
Mōrehu Te Tomo, Pou Whakarae Jane McLoughlin, Corporate Planner |
1.1 Purpose of Report
To provide a record of progress made to date on how best to integrate Ngā Mānukanuka o te Iwi into Council’s governance structure, and gain the Committee’s agreement to:
- definition of challenges
- desired outcome.
|
Ngā Mānukanuka o te Iwi: a. Note the progress to review Ngā Mānukanuka o te Iwi in Council’s current governance structure. b. Agree to the following aspects that form the definition of challenges of Ngā Mānukanuka o te Iwi’s set-up within Council’s governance structure: i. being held after the Standing Committees, does not provide this Committee with adequate opportunity to shape and influence decision-making, as the majority of Council decisions are formed at Standing Committees. ii. the agenda, consisting of open agendas of four Standing Committees plus bespoke reports, is too large for one meeting. iii. the Committee do not participate in the early stages of the decision-making process e.g. Council workshops for setting early direction. iv. there is currently no mechanism for Officer’s to determine to what extent a Te Ao Māori (Māori worldview) should be incorporated from the initiation of a project, however this needs to be clarified to avoid duplication, gaps and efficiencies. v. the value for the Committee members to see and input to all Council reports is unknown, and there is no mechanism to determine whether there are types of reports, or particular topics, that are of more interest to the Committee. vi. the Committee members want a better understanding of reports, in particular the impact to Ahuriri Māori, so they can be more informed and engaged. vii. the Committee are not provided with an opportunity to participate in decision-making in Council’s processes to develop the annual and long term plan. viii. there is a gap in current representation of Māori in Napier as three out of five Māori Entities that have been invited to be part of the Committee have chosen not to participate. ix. Committee members are busy and have limited time to be able to dedicate to their role. Quorum has been difficult to achieve in the past. x. decisions to involve the Committee more in Council workshops, Standing Committees, Council meetings and other specialist committees have not been realised and lacked detail on time commitment. xi. preparation work for the Committee members is not currently set out or acknowledged. c. Agree to the desired outcome sought by integrating the Committee into Council’s governance structure; ‘an Ahuriri Māori lens to shape and influence Council's decision-making’. d. Agree that any changes to the Committee must be informed by the current state definition including issues and needs; the desired outcome; and the reality of any options including time commitment and responsibilities.
|
Ngā Mānukanuka o te Iwi (the Committee) and Officers are exploring how to best integrate it into Council’s governance structure. To do this, the following process is being followed:
- Define current state – including issues; who do the Committee members represent; what are the members’ needs.
- Define desired outcome – what are the Committee members and Council trying to achieve with the Committee within Council’s governance structure.
- Define options – understanding of options, responsibilities and time commitment
- Alignment on next steps.
- Agreement on model - agreed model for how the Committee can best contribute to decision-making in Council’s current governance structure.
Timeline involving the Committee includes:
|
15 September 2021 |
Committee wānanga (workshop) – (held) -
Workshop 1 – defining needs and challenges |
|
15 October 2021 |
Committee hui (meeting) - this report - update on progress, agreement to definition of current state and desired outcome |
|
18-20 October 2021 |
Māori Ward Hearings |
|
5 November 2021(date tbc) |
Committee wānanga (workshop) – Workshop 2 – agreement on model |
|
26 November 2021 |
Committee hui (meeting) – approval of model |
|
9 December 2021 |
Council Meeting – to consider recommendation from Committee |
|
Dec 2021/Jan 2022 |
Set-up |
|
1 February 2022 |
New model within current governance model commences |
Starting to build the Whare
The concept of building a Whare was raised by Te Waka Rangapū as a way of conceptualising the work that needs to occur to build the Committee – that, there are many aspects to the Whare that are important and each require to be defined. These individual components also need to fit in with the other components as a solid whole to ensure the Whare is built well and is strong. For example, you need a Tahuhu to support Amo and vice versa to build a strong Whare.
· Tekoteko (prominent ancestor is Ahuriri) - Te Whanganui-a-Orotū
(Mana Whenua Boundaries)
· Koruru (face part of the whare) - Napier City Council
· Poutokomanawa - Nga Manukanuka o te Iwi
· Maihi (arms down the whare) - Charter (vision, values, structure)
· Amo (side parts of the whare) - MOUs & JDs
· Tahuhu (backbone inside the house) - Terms of Reference
· Heke (ribs) - Members
· Paepae - Hākoro / Hākui
Committee members have suggested options such as attendance at Standing Committee meetings and Council should be explored[1]. Before selecting options, Officers have recommended that the focus be to define the current state of the Committee including any issues. This focus is to ensure a collective understanding is gained on what the current issues are, and what is to be achieved, so that any solutions can be assessed against the issues and desired outcome. Then aspects like a Charter, and Memorandum of Understanding can be further developed. This approach will help ensure attention is being provided to all aspects of the Whare.
Process to date
Officers collated information for the Committee’s workshop on 15 September 2021 including:
- Council’s current governance model and how it operates – this information was provided to give a sense of scale and time commitment, and to show how decision-making currently occurs and at which parts of the model.
- Options to best integrate the Committee into Council’s governance model – this information was provided to lay out all the options for consideration including options for bringing Committee members onto other Council meetings/workshops, and options for Officers to use the Committee in different ways.
The following information is a collection of the key findings from the 15 September 2021 workshop. More detailed information can be found in Appendix A.
Defining the current state of Ngā Mānukanuka o te Iwi
Questions for reflection were sent to Committee members to inform the whakaaro at the Committee’s wānanga on 15 September 2021 including:
· Who/what do you represent at the Committee?
· What is your responsibility on the Committee?
• How do want to bring contributions/requests to the table?
• What do you want to take back to your entity/organisation/community group?
· What support do you need?
Discussions were held to identify what the current challenges are. The following section presents the definition of challenges.
Challenges
Opportunity to shape and set direction
- The Committee have limited opportunity to set direction early in the decision-making process. Although the Committee are invited to Council workshops, there are no details around how this works and, in practice, this does not occur. There is currently no mechanism to determine to what extent and how Te Ao Māori (a Māori worldview) should be incorporated from the initiation of a project.
- The Committee are not provided with an opportunity to participate in decision-making in Council’s annual and long term planning processes. There is currently no mechanism for including the Committee in Council’s planning processes e.g. annual planning and long term planning, as direction is set at workshops and decisions are made at Council meetings, bypassing the Standing Committees due to timeframes.
Opportunity to influence decision-making
- Standing Committees are where the majority of Council’s decisions are formed. Holding the Committee after the Standing Committees does not provide the Committee with adequate opportunity to influence and shape decision-making.
- The Committee’s agenda is too large – consisting of the open agendas of 4 Standing Committees and bespoke reports. The preparation time for this large meeting is unreasonable and it is difficult for the members to focus on any particular issues in depth.
- It is unclear whether there is value for the Committee members to see and input to all Council reports or whether there are types of reports or particular topics that are of more interest to the Committee. Currently the Committee receive less than approximately 50% of all Council reports due to reports being submitted directly to Council, thus bypassing Standing Committees; decisions of Council at Committee meetings; or reports in public excluded that they are not provided with.
- Although the Committee is invited to attend Standing Committee meetings and Council meetings, there are no details around how feasible and efficient this is, and it is not practiced.
- Members voiced their interest in being able to bring items to the Committee table at their own volition, perhaps to bring a matter to Council’s attention, or to initiate work on a particular issue, without having to wait for it to be brought to them by Officers.
Opportunity to develop Committee’s capacity to participate in decision-making
- The Committee members want a better understanding of reports so they can be more informed and engaged. There is currently no mechanism to provide the Committee (or Council) with analysis to show how a report will impact on Ahuriri Māori, or clarity around who might be best placed to formulate that advice.
- The Committee want a better understanding across Council business so they can make more informed decisions about their level of participation in the governance process. Members stressed that they did not want the Committee’s involvement to be a tick box exercise, but providing meaningful input. There is limited induction provided to Committee members.
Opportunity for all members to participate
- The Committee members are busy and have limited time to be able to dedicate to their role.
- Quorum has been difficult to achieve in the past.
- There is no membership from 3 out of 5 Māori entities.
- Preparation work required is not currently set out or acknowledged.
Who do the Committee members represent?
Committee members do not all represent the same people. Some members see themselves as representing all Māori in Napier, whereas other members represent members of a particular Hapū. This is similar to the concept of wards and at large representation of Elected Members. Committee members highlighted whom they represent when they are on the Committee. Responses included:
- Hapū Trust
- Hapū members
- Māngai ā-Hapori
o Any Māori that live in Napier
o Whānau-specific views
The current membership make-up was based on the Māori Responsiveness Framework to ensure Council meet all its legal obligations to particular groupings of Māori in Ahuriri. The membership was then expanded to include Māngai ā-Hapori (individuals from the community) as a way of bringing specific skill sets to the Committee e.g. financial or governance experience and for meeting quorum. Subsequently, the membership expanded again to include three more Elected Members to enable them to share their knowledge of the workings of Council with the Committee[2].
Responsibilities for representation
There is a lot of intersessional work between meetings for the Committee members, both prior to a meeting and after a meeting, to gain views, and share information with those people the Committee members represent. At the meetings, Committee members are trying to reflect on what the item in front of them may mean for those they represent and represent their views.
What are the particular needs of Committee members
The Committee members highlighted that they require:
- better induction so they can understand how Council works and how they fit in;
- more targeted information on impacts to Māori; and
- more time to reflect on information provided.
Outcomes
To bring focus to what the outcome of integrating the Committee into Council’s governance structure should be, the following suggestion was made by Officers:
an Ahuriri Māori lens to shape and influence Council's decision-making.
This outcome was selected to demonstrate the desired impact of the Committee on Council’s decision-making – that the Committee is active and effecting change to decision-making.
The critical question then is how to bring an Ahuriri Māori lens to Council's decision-making, and where will this have the most impact? This question is explored in the section below on options.
Options to integrate the Committee in Council’s governance model
Options must address the needs and issues raised, and what the outcome sought is, otherwise meaningful change will not occur. One of the main implications of the needs and issues raised is that the current Committee model is not fit for purpose and needs to change. The outcome sought will also help guide the options for solutions to address the needs and issues. Options must also be grounded with responsibilities and time commitment – there is no merit in having a policy position that cannot be fulfilled as it is not feasible.
A process approach was taken to define options, exploring options for representation of the Committee in Council’s current governance model. The limitations of this approach are that only options within Council’s current governance model have been included. Options such as removal of Council's current double debate structure, or if Council agreed to establish Māori Wards, have not been included as significant changes such as these are reviewed, planned and, where appropriate, consulted on based on legislative timeframes and in line with triennial arrangements.
When and how are best options to shape and influence decision-making?
Discussion and debate at, or before, Standing Committees, matters because most Council decisions flow on from recommendations made at Standing Committees[3]. Those recommendations are in turn informed by Officers’ recommendations which are also informed by Council workshops. This means that when considering how to bring an Ahuriri Māori lens to Council's decision-making, and where it will have the most impact, Standing Committees must be considered.
There are three main options for shaping and influencing Standing Committees, and therefore Council decisions:
Option 1 - At Council workshops – to set direction which then later becomes included in a report at a Standing Committee meeting, or
At the Standing Committee meeting – either through
Option 2) attending the meeting, or
Option 3) by providing input prior to the meeting for the consideration of the Standing Committee
Option 1 – attending Council Workshops
|
Time commitment |
97+ hours per annum. Typically workshops are held for a couple of hours at a time. |
|
Advantages |
· Time to reflect, ask questions, shape direction early in decision-making process. · Build knowledge of complex items in Council business, helps with induction and understanding Council business. · Privy to discussions occurring prior to Standing Committee meetings. · Ability to participate in annual and long term planning workshops. |
|
Disadvantages |
· Significant time commitment. Workshops can be called outside of routine slots and often with short notice, which may make it difficult for representatives to attend. · Not all Standing Committee reports or Council reports have a workshop. So would miss out on those reports. · May feel unable to speak freely with all Elected Members there. · If Committee only participates in these workshops, it does not allow for transparency on what direction Committee members are providing as the workshops are not held in public. · Attendance of only selected members of the Committee may require an additional mechanism for gaining views of all Committee members and report back. |
|
Things to consider |
· Is there value for the Committee members in attending all Workshops or only some? If so, how are workshops of interest identified? · Is there value in the Committee being represented by one or two Committee members at a Workshop? · What would be the point of difference or value of having specific workshops for the Committee instead of the Committee being involved in Council workshops? |
Option 2 – attending Standing Committee meetings
Committee Members either formally appointed to Standing Committees as a full member with speaking and voting rights, or provided with speaking rights.
|
Time commitment |
Every six weeks · Future Napier Committee/Sustainable Napier Committee - 4-5 hours of meeting time + equal time for prep = 8-10 hours = 70 hours per annum · People and Places Committee/Prosperous Napier Committee - 2-3 hours of meeting time + equal time for prep = 4-6 hours = 42 hours per annum. · Specific prep for each meeting to gain input from other Committee members– additional 4 hours = 28 hours per annum. · All Committee members to read through specific reports, or all reports, to provide view and seek views from those they represent – 2 -3 hours = 21 hours per annum. |
|
Advantages |
· Reasonable volume of material in a meeting so the Committee representatives have adequate time, like Elected Members do, to reflect and discuss. · Can comment on all reports to Standing Committees · Efficient use of time – if removed Standing Committees items from the Committee agenda, then avoid triple debate and associated administrative support. |
|
Disadvantages |
· The Committee’s representatives and the rest of the Committee still will not see 30% of all reports as they are submitted directly to Council. · Significant increase of time commitment for some members. · No input to workshops so miss out on early direction-setting. · Only part of the Committee properly get opportunity to consider and provide input to reports at a public meeting i.e. the Committee’s representatives on Standing Committees. So effectively could be seen as reducing opportunity for the entire Committee to participate in items of interest in the public arena. · If keep Standing Committee agendas on the Committee’s agenda, inefficient use of time due to triple debate of reports. Double debate for some Committee members – Standing Committee, and then the Committee. |
|
Things to consider |
If appointed to a Standing Committee as a member of that Committee, - Appointment of a particular person is required. Full attendance at each meeting is required by the particular member appointed. - As two Standing Committees are held on the same day, realistically any representative should be appointed to and attend two Committees. To only attend one would mean the attendee would need to wait as the two Committees switch through open and closed agendas, and there is no knowing how long a Committee meeting will go for. - Mechanism for representation of the rest of the Committee and feedback to the Committee is required. - Quorum may need to be updated. - Votes and casting vote to be considered. If want to retain odd number as majority, then would require 2 representatives in addition to the 13 Elected Members. - Council decision whether to appoint external representative(s) to a Committee and appoint a particular person. If appointed with only speaking rights, more discretion for the members of whether they attend and who attends. |
Option 3) provide input prior to the meeting for the consideration of the Standing Committee
The Committee could be held prior to the Standing Committees, in Week 1 of the meeting cycle. The Committee receive bespoke reports of interest (pre-selected, method tbc). Committee makes a recommendation on those reports to the Standing Committee.
|
Time commitment |
Every 6 weeks: 2 hourly meeting + equal prep time = 4 hours every 6 weeks, 7 meetings per annum = 28 hours per annum. |
|
Advantages |
· Achieve as similar outcome as Option 2 above to influence Standing Committees · More time efficient - takes only 18% of the time that option 1 takes. · Avoids the need for additional preparation work as per attending a Standing Committee meeting · Allows all members of the Committee to voice their own views on Standing Committee reports of interest to them. · Avoids large volumes of material for the Committee to sift through as in current model – so efficient use of time, and allows Committee to spend greater time of items of interest. |
|
Disadvantages |
· Do not get to comment on every report being submitted to Council. · Do not get to attend a Standing Committee meeting or Council meeting and speak so might lose ability to influence Elected Members on the day. · No input to Council workshops so miss out on early direction-setting. |
|
Things to consider |
Method for determining which reports are provided to the Committee needs to be defined. Committee has never been held prior to the Standing Committees, but has received only bespoke reports. |
Option 4) Attendance at Council meetings
|
Time commitment |
134+ hours per annum.
|
|
Advantages |
· Can feed into the 30% of reports that are submitted directly to Council and bypass Standing Committees. |
|
Disadvantages |
· Cannot legally be an appointed member, can only be allowed speaking rights, not voting rights. · Large time commitment for both scheduled and Extraordinary Council meetings. Extraordinary meetings are used frequently so the timings for these are not known until a week or so prior to the meeting, and typically have hearings which mean the meeting length can be very long e.g. all day, or multiple days. · Large time commitment for only 30% of reports. · Too late in decision-making to have ability to change decision-making based on Standing Committees, could result in delaying Council business, or input could be ignored by Council. Without voting rights, this could lead Committee to become very disengaged as they do not have ability to influence at this level at this time. |
1.3 Issues
How to achieve the right balance
At the forefront of thinking through the most effective and efficient options for how the Committee should be integrated into Council’s governance structure, are the following points,
- enabling the Committee to shape and influence Council decision-making
- effective use of the limited time of the Committee members
- efficient use of Officers’ time to support the Committee.
There are advantages and disadvantages to every option, and the Committee can consider for themselves what works for them at this particular point.
Options need to be informed by lessons from the past
The Committee set-up has changed several times in the last triennium. In order to move forward with the Committee, it is important to consider what has not worked previously in order to not repeat that. For example, although well-intentioned, a policy position such as, Committee “members will be invited to attend Council workshops, standing committee meetings and Council meetings”, lacks substance if the details around implementation have not been thought through and it is not practical.
Whatever option is selected this year, it should be set up to commence in 2022, and a review of it should occur no later than August 2022 so that the findings can inform the options and issues for consideration in setting the next governance structure after the Local Government election in October 2022.
Options need to be grounded in reality
The current reality for the Committee, is that the members are saying they need more induction in order to know what are the right questions to ask; they need better targeted information to make informed input on reports; they need time to reflect on reports; and time to talk with those people they represent.
The members are also busy with their own jobs, and making themselves available for the Committee meetings and workshops is challenging - let alone being called in for Council workshops which can be held at any time, or Standing Committee and Council meetings in which the length of a meeting is unknown and the meetings can go for half a day or even days.
The current expectation of Committee members to read through, seek feedback from those they represent and comment on all reports from Standing Committees in one meeting is unrealistic - it does not provide the Committee with the ability to provide meaningful input.
Being a Committee member is not the same as being an Elected Member, and the role needs to be based on what is a feasible time commitment so that members can actually participate and that they are remunerated appropriately.
Resourcing requirements must also be considered and efficient decision-making. For example, within Council’s current governance structure, due to report review and approval processes and double-debate, it can take 2 months from when an officer has finalised a report, to the point that Council provide a decision on the report.
Council business – defining the value and impact to members
Some critical question that are unanswered include:
- what value do members gain from participating in the Committee?
- what value would members gain under various options for change?
- are there particular areas of Council business that are of more interest due to the impact on Māori?
- how much time can members commit to the Committee?
Time commitment and responsibilities – not just attending a meeting
There is no indication of a time commitment requirement of the members e.g. the Committee’s hui and wānanga, Council workshops, Standing Committees and Councils meetings. Preparation time must be factored in based on the type of meeting/workshop that is being held. Once the time commitment is known, members could make an informed decision on the extent to which they can participate, including what value they would gain from attendance.
Representation
Any option in which only part of the Committee, for example, 1-2 members are appointed to represent the Committee on Council’s other Committees, Council, or at Council workshops, assumes that the Committee can, and are happy to be, represented as a collective, despite the various different groupings they each represent.
It would require a mechanism for the Committee’s representative to gain input from other Committee members on items in the workshop/meetings, in order to be able to represent the Committee’s views. Ascertaining those perspectives would not necessarily tidily align to Ngā Mānukanuka o te Iwi meetings, so some of that discussion would have to take place ‘offline’, via email for example, which doesn’t foster a space for constructive discussion as a group. To be able to provide this input, other Committee members would need to be provided with information on the topics, which means there would be a time commitment involved for them too, even though they are not the representative on the Standing Committee.
If a mechanism as outlined above is not used, then this would mean that the members appointed outside of the Committee to other Council workshops/meetings would be either representing their own views of their entity or community they represent; or they would be taking a pan view across “Māoridom”. This would result in a lack of representation of all members of the Committee, members of which were selected based on the Maori Responsiveness Framework to meet Council’s legal obligations for engagement (see Policy section).
Participation in Workshops/Meetings outside of the Committee
The Local Government Act 2002 sets out which types of meetings external representatives i.e. non Elected Members, can be appointed to, and under what basis. Council sought legal advice on the matter. In summary:
- the Council cannot formally appoint a person to the governing body of the Council or provide voting rights.
- the Council can appoint members of the Committee to its standing or specialist committees, provided the appointee has the necessary skills, attributes or knowledge to assist the work of the particular committee.
- a person formally appointed by the Council to a committee becomes a member of the committee and has voting rights.
- alternatively, the Council can provide (through standing orders), for a Committee representative to attend as an observer/advisor and have speaking rights, at either Council or committee meetings.
- There are some risks with appointing observers/advisors to Council/Committees with speaking rights, such as whether an observer/advisor with speaking rights but no voting rights could be regarded as a defacto member of the Council or Committee, as a result of their influence over that body through their right to speak.
- Representatives can remain in public excluded parts of any meeting, if the representative has knowledge that will assist the Committee/Council for the matters being considered, and there is a resolution made that provides for them staying in the room.
1.4 Significance and Engagement
Engagement is occurring with the Committee members through wānanga and hui. However, there are invited members who have chosen not to join the Committee. It is recommended that Te Waka Rangapū reach out to those Māori entities to advise about this work that is underway, and invite them to the upcoming wānanga.
1.5 Implications
Financial
There are likely to be financial implications if changes are made to the Committee, e.g. such as if Committee members are appointed to a Standing Committee, or attend Council workshops, then an appropriate remuneration model would need to be assessed and budgeted for within the 2022/23 annual plan. Any changes effective of 1 January 2022 will need to be found within current budgets for 2021/22.
Social & Policy
Council has two policy documents about Māori and decision-making:
1) Council’s Māori partnerships team developed the Māori Responsiveness Framework in 2018. This document is still in draft form. It includes objectives and a Ahuriri Māori Relationship Matrix which informs what entities Council includes in the Committee.
It sets out objectives such as:
- Kei Runga – Governance: To enable effective Māori participation in NCC's governance processes through the facilitation of governing body and local board Māori responsiveness programmes, building capacity to foster effective Māori participation in NCC business.
- Kei Waho – Māori: To contribute to significantly uplifting Māori social and economic wellbeing through the facilitation of cross-organisation and cross-regional Māori well-being programmes.
- Kei Roto – Organisation: To embed Māori responsiveness as a core element of NCC's culture, operations and service delivery. To put in place measures to evaluate NCC’s ‘Māori Brand’ performance.
- Te Waka – Department: To develop a high performance team culture through the effective implementation of the Māori Cultural Competency Framework and Māori Cultural Development Plan.
Council now has a Māori Partnerships Directorate, Te Waka Rangapū, with a Director and 3 FTEs to progress partnerships with Māori.
2) The Significance and Engagement Policy includes a specific section about engagement with Māori, particularly to engage in a range of ways to ensure their views are appropriately represented in the decision-making process (not solely through the Committee). This policy includes engagement with mana whenua and tāngata whenua. In particular, engagement with mana whenua, for any significant decision in relation to land or a body of water.
Risk
Not meeting legislative requirements.
Knowing that the current model does not enable the Committee to provide meaningful input to Council’s decision-making; and the Committee feel they require more targeted information and induction to enable them to participate in decision-making, the risk of not making change is:
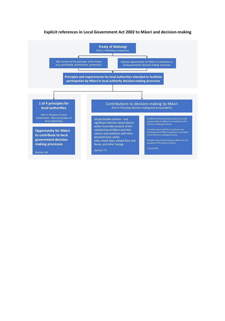
- Napier City Council could be seen to provide insufficient opportunity for Māori to participate in decision-making and could be argued that the requirements of sections 77 and 81 of the Local Government Act 2002 are not being met (Appendix A includes a diagram of legislative requirements from the Local Government Act 2002).
Setting up an undesirable and/or unfeasible model
The risk is that without a clear understanding of the time commitment and resourcing requirement to support an option, any decision on an option may result in an unaffordable model.
There is a risk that members cannot commit to a particular option due to the time commitment and responsibilities required, or that they do not see any value in a particular option, so they do not participate as a member or do not attend all meetings.
Missed opportunity
The risk is that both Council and the Committee are missing an opportunity for the Committee to hear and input to long term planning and annual planning, and this could result in:
· frustration for the Committee where they realise they are limited in their ability to provide recommendations to Council for consideration;
· Council misses out on valuable insights from the Committee;
· reputation risk as stakeholders may perceive that Council is not enabling the Committee to be able to influence key budgetary decisions.
Unknown position of iwi entities not currently participating in the Committee
There is risk involved in that options for change are being worked through without a detailed understanding of the concerns held by those iwi entities who have opted not to participate in the current Committee. There may be more issues with the current model that are currently unknown, or strong opinions about potential models that would not be factored into decision making, that ultimately result in an outcome that continues to be unappealing/unfit for purpose to those entities. Targeted engagement with those groups to understand their concerns and aspirations should be pursued.
1.6 Options
The options available to the Committee are as follows:
a. Agree to the definition of challenges and desired outcome provided
b. Modify
the definition of challenges problem and desired outcome and then agree
to it.
1.7 Development of Preferred Option
Either option a or b.
a Local Government Act 2002 requirements for Māori and decision-making
b Presentation for Ngā Mānukanuka o te Iwi's wanānga on 15 September 2021
|
Ngā Mānukanuka o te Iwi (Māori Committee) - 15 October 2021 - Local Government Act 2002 requirements for Māori and decision-making
|
Item 1 Attachment a |
|
Ngā Mānukanuka o te Iwi (Māori Committee) - 15 October 2021 - Presentation for Ngā Mānukanuka o te Iwi's wanānga on 15 September 2021 |
Item 1 Attachment b |


























|
Ngā Mānukanuka o te Iwi (Māori Committee) - 15 October 2021 - Changes to the Māori Committee from 2016
|
Item 1 Attachment c |



|
Ngā Mānukanuka o te Iwi (Māori Committee) - 15 October 2021 - Ngā Mānukanuka o te Iwi Adopted Terms of Reference |
Item 1 Attachment d |


2. NCC Trade Waste and Wastewater Drainage Bylaw Renewal
|
Type of Report: |
Operational |
|
Legal Reference: |
Local Government Act 2002 |
|
Document ID: |
1381795 |
|
Reporting Officer/s & Unit: |
Caitlin Egan, Environmental Compliance Officer |
2.1 Purpose of Report
The purpose of this document is seek approval to renew and consolidate the Wastewater Drainage and Trade Waste Bylaws.
|
The Ngā Mānukanuka o te Iwi (Māori Committee): a. Receive this update on the proposed Trade Waste and Wastewater Bylaw renewal; b. Note that Officers are recommending the consolidation of the Wastewater Drainage and Trade Waste Bylaws; c. Note that Officers are recommending a timeline for the Wastewater Drainage and Trade Waste Bylaw review; and d. Support Napier City Council to conduct consultation with, and receive input from, mana whenua to inform the Consultation Plan and Statement of Proposal.
|
Napier City Council (NCC or the Council) provides Three Waters services to our community; drinking water, stormwater and wastewater. Trade waste is part of what makes up the total wastewater, uses the same infrastructure and is constrained by the same resource consent.
Wastewater is the liquid waste that has water as the largest component, along with various types of impurities like human waste and used water from premises including houses, offices, factories, schools, hospitals, and industrial sites. The discharges from industrial sites that contain used water, solids (except that from toilets or bathrooms) and chemicals are called trade waste.
Presently, wastewater is governed by separate Wastewater Drainage and Trade Waste Bylaws. It is the view of Officers that it is more practical to have one consolidated bylaw for the city.
While the current bylaws do not expire until 2024, the trade waste consents held by industry in the city are due for renewal at the end of this financial year, i.e. 30 June 2022. In order to assist with control of discharges to the wastewater network and clarify the charging process, it is recommended to coincide the trade waste consents and existing bylaws reviews. Officers are also recommending the consolidation of the two existing Bylaws.
This consolidated bylaw will focus on the wastewater services provided to residential, commercial and industrial customers. The proposed bylaw intends to achieve better management and control of the negative effects of wastewater and particularly trade waste (industrial wastewater) on the environment, people and wastewater treatment plant.
It will also provide an enforceable means of regulating and controlling trade waste discharges into the public wastewater network and treatment plant. It will enable Council to achieve best practice and meet resource consent compliance (issued and monitored by Hawkes Bay Regional Council).
Trade waste comprises a significant part of the wastewater that is conveyed, treated and discharged into Hawke Bay by Council. The volume and loads of contaminants, are detrimental to the environment and can damage infrastructure.
The proposed Trade Waste and Wastewater Bylaw must enable Council to have control over the quality and quantity of wastewater it receives from industry.
Ideally, the renewed consolidated wastewater drainage and trade waste bylaw should help NCC to achieve:
· Improved health of the marine environment into which the treated trade waste is currently discharged;
· Allow for cost recovery of the additional load on the wastewater network and treatment plant;
· Set effective control mechanisms for the discharge of trade waste into the network; and
· Meet best practice standards and regional consistency.
Current scenario
At present, all industry in Napier has the same generic concentration limits for contaminants. These are not calculated based on what we are able to accept and treat at our plant and what we are permitted to discharge into Hawke Bay. In addition, there is limited penalties for breaching those limits – other than on-charging lab costs.
Our aim with the review is to incentivise trade waste customers to treat their waste and avoid discharging higher chemical loads into the wastewater system in order for us to meet limits that are imposed by our resource consents. The environment and the conditions outlined in the coastal permit to discharge treated wastewater into Hawke Bay are the drivers behind this renewal.
Our current bylaw is detailed and prescriptive with what it allows Council to control and achieve under its conditions. Our aim is to provide Officers with the ability to control quality and quantity of trade waste and provide clarity for our trade waste customers with regard to charges for discharge.
The conditions of the proposed bylaw will be informed by the trade waste model which will allow proper allocation of loads and consideration for future upgrades to the plant, as well as allowing for things such as seasonal peaks for different industries and water conservation. It should be driven by a more holistic view of water management and advocate that the wastewater drain is no longer a ‘bin’.
Bylaw Composition
Our aim is to develop a clear and effective bylaw which provides:
- Ability to use a model to control trade waste loads and charges
- Ability to refuse trade waste during emergency situations e.g. heavy rainfall
- A review of trade waste classifications
- A review of trade waste consent application consideration criteria
- A review of triggers for volume, flow
- More detail and control in consents, not in the Bylaw itself
- A solution for cultural issues with funeral homes trade waste
- Ability to fine transgressors
Administration Manual
This document will be developed and will sit under the proposed bylaw and provide:
- Technical information to which proposed bylaw refers
- Ability to update this information as necessary without renewing the bylaw itself.
Trade Waste Charging Model
This document will be the definitive document by which charges are calculated over a certain threshold and will ensure:
- Clarity of costs to the customer
- User pays: charge users fair ‘cost to treat’
- Incentivise trade waste customers to invest in infrastructure to treat wastewater
- Ability to allocate load based on our resource consent and what our plant is able to treat.
Cultural impact
Environmental impacts have been a big driver as have technical impacts on plant and infrastructure. However, cultural impacts also play an important role in this and we have are seeking to bring mana whenua and iwi into the discussion.
In July, we met with Council’s Te Waka Rangapū team to introduce the topic of trade waste and request the consultation with, and input from, mana whenua. It was agreed this matter be referred to Ngā Mānukanuka o te Iwi.
Consultation and insight on the Trade Waste and Wastewater Bylaw is sought in the following areas:
- Waste from funeral homes
- New categories of trade waste operators to include the hospitality industry, truck washes etc.
- User pays system
- Any cultural implications/considerations around wastewater that should be included/enabled by a bylaw.
- Any potential areas of improvement in the regulation of all wastewater.
2.3 Significance and Engagement
This issue will be of moderate to high significance to industry stakeholders and of significance to the majority of the Napier community.
The proposed bylaw review and timings will be put to the Sustainable Napier Committee on 11 November 2021 for debate, along with the Consultation Plan and Statement of Proposal. We seek Ngā Mānukanuka o te Iwi’s support to consult with mana whenua to inform the debate and prepare the Consultation Plan and Statement of Proposal.
A Special Consultative Procedure will be put in place in order to ensure stakeholders have the opportunity to engage on this topic.
2.4 Implications
Financial
The Trade Waste Charging Model will ensure Council is able to fairly charge users for the amount of trade waste discharged from their industrial sites. It will provide clarity for users and Council officers alike.
Social & Policy
N/A
Risk
As outlined above, the aim of this bylaw renewal is to ensure that by controlling the limits and loads industry are able to discharge we can ensure the amount of contaminants in the wastewater are equivalent to what the system is able to cope with.
2.6 Recommendation
That Ngā Mānukanuka o te Iwi receive this update on the Trade Waste and Wastewater Bylaw renewal and support NCC to begin consultation with mana whenua to inform the Consultation Plan and Statement of Proposal.
Ngā Mānukanuka o te Iwi (Māori Committee) - 15 October 2021 - Open Agenda
Reports from standing committees
|
Māori COMMITTEE RECOMMENDATION That the Māori Committee Recommendations arising from the discussion of the Committee reports be submitted to the Council meeting for consideration. |
Reports from Napier People and Places Committee held 23 September 2021
DECISION OF COUNCIL
1. Floral Clock Location Options
|
Operational |
|
|
Legal Reference: |
Reserves Act 1977 |
|
Document ID: |
1305734 |
|
Reporting Officer/s & Unit: |
Steve Gregory, Manager Business & Tourism |
1.1 Purpose of Report
The purpose of this report is to seek a decision on the relocation of the Floral Clock.
|
Councillor Brosnan / Mayor Wise The Napier People and Places Committee: a. Approve that the Floral Clock is relocated proximal to its current location on the upper lawn facing the Sound Shell to accommodate the new design of the Napier War Memorial. b. That a DECISION OF COUNCIL is required urgently due to tight deadlines and this will require the resolution to be passed before the decision of Council is taken. That, in terms of Section 82 (3) of the Local Government Act 2002, that the principles set out in that section have been observed in such manner that the Napier City Council considers, in its discretion, is appropriate to make decisions on the recommendation.
Carried
Council Resolution Councillors Brosnan / McGrath That Council: a. Approve that the Floral Clock is relocated proximal to its current location on the upper lawn facing the Sound Shell to accommodate the new design of the Napier War Memorial. .Carried
|
Due to the pending construction of the Napier War Memorial on Marine Parade the Floral Clock will need to be relocated. At the Council meeting of 27 September 2017, it was resolved that the Floral Clock would be relocated to the Sunken Gardens. Since this resolution however, it has been identified by heritage architect, James Blackburne, that the Floral Clock should be considered as part of the curtilage of the War Memorial and therefore should remain within proximity of the Memorial. The purpose of this report is to reconsider the relocation of the Floral Clock in light of this new information.
Arthur Benigo Hurst (1890 -1964) was a Napier photographer and during a trip to the United States and United Kingdom in 1953, Arthur and his wife Bosquet Hurst, noticed floral clocks in California and England. While on their trip, the couple made the decision to gift one to the City of Napier on their return.
Arthur was a member of the Thirty Thousand Club whose focus was the beautification of the Marine Parade since the late 1920s. It was through the Thirty Thousand Club that the arrangements for the Clock were made with the Hurst’s donating the funds.
In 1995, when the War Memorial Hall
forecourt was created, the Floral Clock's position was changed to face the
Sound Shell, where it remains today.
The opening of Napier's Marine Parade floral clock on December 13, 1955.
1.3 Issues
The main issues for consideration are visitor access to the War Memorial, use of the forecourt for business operation and commemorative events, and the ongoing maintenance and growth of the Floral Clock.
Possible locations for the Floral Clock
1. Sunken Gardens
The Sunken Gardens has been considered previously for the location of the Floral Clock and due to the height elevation would be a favourable location looking down on the Clock.
Ross McKelvie and the other five Grandchildren of Mr & Mrs Hurst have previously approved of this proposed relocation to the Sunken Gardens approximately four years ago and recently reiterated this to Mayor Kirsten Wise in May 2021.
There are two options to consider within the Sunken Gardens, option A and option B. Both these gardens have a diameter approximately 3m wider than the current floral clock garden and therefore the existing clock mechanism could fit in the garden without issue.

Figure 1: Aerial view of the Sunken Gardens with option A and option B

Figure 2: Sunken Garden, proposed site A

Figure 3: Sunken Garden, proposed site B
2. Forecourt of the Napier War Memorial Centre
The Forecourt is where the original location of the Floral Clock was before it was relocated to its current location in 1995. It was originally situated within the soft green landscape of the reserve. It was not a hard landscaped forecourt at that time.
From an operational perspective relocating the clock back to the forecourt location is not practical for a number of reasons:
a. There would be access issues for emergency services, contractors, suppliers and organisers setting up and packing away for community events, funerals, business and conference events. Currently there are no alternative loading areas other than through the entry points from the forecourt.
b. Vehicle tracking on the forecourt is presented in Appendix B forecourt vehicle tracking and clearly demonstrates the turning challenges if the Floral Clock is placed on the forecourt.
c. Maintaining the clock in a concrete environment would be challenging for NCC gardeners. There would be continued challenges for plants to grow and water
d. Possible challenges accessing underground utilities, main sewer line runs down the road, adjacent to the forecourt
e. There may also then be a limited ability to use the forecourt for ceremonial parades and purposes
f. The Floral Clock attracts a number of visitors so this would inevitably bring increased foot traffic onto the forecourt which may further hinder the access issues highlighted in point a. above.
For these reasons the forecourt option has been discounted.
3. Recommended Location: Current location though slightly moved closer to the Sound Shell
Keeping the location of the Floral Clock proximal to the current location, retains it within the curtilage of the War Memorial and maintains its heritage values.
Ross McKelvie, a representative and one of the six grandchildren of Mr and Mrs Hurst, has recently been contacted regarding this preferred option (September 2021), and the family fully supports this recommended location.
Advice and feedback has been sought from staff in the Reserves and Sportsgrounds, Public Gardens and Nursery teams and all are in favour of this option. The centralised clock facing the Sound Shell at the southern end provides a ‘bookend’ to the space which is used heavily over Art Deco weekend, it is a centre piece of this high amenity reserve
The only minor concerns moving the Floral Clock south a few meters would be that it would then sit under the Pohutakawa trees either side at the end of the lawn, which would inhibit more shade over the Floral Clock which may in turn govern what and how we plant it and/or how it grows.

Photos of the clock and the long lawn with the sound shell at southern end and clock at northern end
1.4 Significance and Engagement
NA
1.5 Implications
Financial
Costs of relocating the Floral Clock will be met by the Napier War Memorial capital project budget.
Social & Policy
NA
Risk
Risks are as highlighted under 1.3 Issues.
1.6 Options
The options available to Council are as follows:
a. i. Sunken Garden, Site A
ii. Sunken Garden, Site B
b. Forecourt (original location)
c. Proximal to current location, moved by a few metres towards the Sound Shell.
1.7 Development of Preferred Option
The Floral Clock is intrinsically linked to the Napier War Memorial, it is important that it remains within the curtilage of all the elements of the War Memorial
The preferred option is for the Floral Clock to remain in its current location but slightly moved towards the Sound Shell to accommodate the design and build of the War Memorial project.
|
The Officer spoke to the report, with the support of the Infrastructure Services Senior Project Manager. In response to questions it was clarified: · The recommended location for the Floral Clock is eight metres from its current location, and is equidistant to the roadway. The distance from the road was intentional when it was first built and this has always been maintained. · Once the alterations have been made to the forecourt of the Napier War Memorial Centre, and the memorial elements are added back in, aesthetically the Floral Clock will tie into the War Memorial and be seen to be part of the curtilage. The curtilage is the surrounding land that is connected to a building. · The Floral Clock could be angled to enable viewing of the whole clock face, and also to maintain safety and deter people from walking across it or dumping rubbish on it. · The Floral Clock was moved previously in 1995 to its current location when the Napier War Memorial Centre’s forecourt was developed. · The family of Mr and Mrs Hurst, who gifted the clock to Napier in 1955, were contacted a few weeks ago and are happy with the proposed change in location. · The Floral Clock was constructed before the Napier War Memorial Centre and can be a stand-alone feature, however it has always been associated with the War Memorial Centre, so Council would like to keep it as such through the design process. · There is a strong desire by stakeholders to have the Floral Clock elevated and to have it on an angle, and this will be taken into account in the design process. The end result is still to be decided, but there are a number of points in the design process where the Council will be able to give feedback on the design.
|
1.8 Attachments
a 2021-09-06 Site Plan - Forecourt Vehicle Tracking
b 2021-09-07 Napier War Memorial Design - Design Group Stapleton Elliot
Ngā Mānukanuka o te Iwi (Māori Committee) - 15 October 2021 - Open Agenda
Reports from Prosperous Napier Committee held 23 September 2021
1. Hawkes Bay Local Authority Shared Services - Council Controlled Organisation Exemption
|
Legal |
|
|
Legal Reference: |
Local Government Official Information and Meetings Act 1987 |
|
Document ID: |
1362088 |
|
Reporting Officer/s & Unit: |
Caroline Thomson, Chief Financial Officer |
1.1 Purpose of Report
To obtain a decision from the Council to continue to exempt the Hawke’s Bay Local Authority Shared Services Limited (HBLASS) from the requirements imposed on Council Controlled Organisations (CCOs) under the Local Government Act 2002 (LGA).
|
Councillors Mawson / Brosnan That the Prosperous Napier Committee: a. Receive the report titled ‘Hawke’s Bay Local Authority Shared Services – Council Controlled Organisation Exemption’.
b. Recommend that Council approves the exemption of Hawke’s Bay Local Authority Shared Services (HBLASS) from the Council Controlled Organisation requirements (Local Government Act Section 7(3)). c. Note that all five Hawke’s Bay Councils are required to resolve that the HBLASS Limited be exempted from being a Council Controlled Organisation (CCO).
d. Note that each Council will actively support shared and common goal setting, decision-making, resourcing including financial contribution, staff and communication.
Carried
|
It is proposed that the Council continues to exempt HBLASS from the requirements imposed on Council Controlled Organisations (CCOs) under the Local Government Act 2002 (LGA). The continuation of this exemption must be approved by all five councils. Section 7(6)(a) of the LGA also stipulates that a Council must review any exemptions granted under section 7 within 3 years after it was first granted. The LGA allows a local authority to exempt organisations from being CCOs. The following are the relevant sections of the LGA:

1.4 Issues
All five Hawke’s Bay Councils are required to resolve that the HBLASS Limited be exempted from being a CCO.
1.5 Significance and Consultation
The issues for discussion are not significant in terms of the Council’s policy on significance and no consultation is required.
1.6 Implications
Financial
N/A
Social & Policy
Through the Collaboration pilot in 2017, there has been a significant interest shown by staff in the opportunities for improved Service and Value across Hawke’s Bay that will contribute to the outcome of health and prosperity of the region.
Risk
The requirements of being a CCO will still need to be met if the Councils wish to continue with the Company in its current format, including the preparation of a Statement of Intent. This work has currently been put on hold.
The HBLASS Limited legal entity can be reactivated in the future if business models, organisational, contract or procurement changes require a separate legal entity.
1.7 Options
The options available to Council are as follows:
a. Approve the recommendation to continue to exempt the Hawke’s Bay Local Authority Shared Services Limited (HBLASS) from the requirements imposed on Council Controlled Organisations (CCOs) under the Local Government Act 2002 (LGA).
b. Not approve the recommendation and reactivate HBLASS Limited requiring the HBLASS Limited to report as required under the LGA.
1.8 Development of Preferred Option
Option A – continue to exempt the Hawke’s Bay Local Authority Shared Services Limited (HBLASS) from the requirements imposed on Council Controlled Organisations (CCOs) under the Local Government Act 2002 (LGA).
The level of reporting required of a CCO under the LGA is disproportionate to the size, type and breadth of the operations.
All five Hawke’s Bay Councils are required to resolve that the HBLASS Limited be exempted from being a CCO.
|
The Chief Financial Officer, Ms Thomson spoke to the report advising it was proposed that Council continues to exempt HBLASS from the requirements imposed on Council Controlled Organisations (CCOs) under the Local Government Act 2002 (LGA). All five Councils in the region had to approve the continuation of the exemption extension. Approval had been given by the Wairoa District Council with the remaining Councils addressing the issue this week.
Ms Thomson clarified that the reason for the exemption was due to the onerous administrative requirements to keep the HBLASS company operating. The amount of administration involved outweighed the benefits of having the company.
Originally HBLASS was a company and formed as a Council Controlled Organisation. However, three years ago a report to Council was made to exempt HBLASS from that status as joint and regional collaboration was being undertaken so there was no need to have a CCO. The company has been shelved in the meantime, however may still have a role in the future and would be a simple exercise to reactivate the CCO rather than closing it down.
|
1.3 Attachments
Nil
2. Submission to Government on Three Waters Proposal
|
Procedural |
|
|
Legal Reference: |
Local Government Act 2002 |
|
Document ID: |
1370484 |
|
Reporting Officer/s & Unit: |
Adele Henderson, Director Corporate Services Russell Bond, Manager Water Strategy Caroline Thomson, Chief Financial Officer |
DECISION OF COUNCIL
2.1 Purpose of Report
To adopt Napier City Council’s submission to Central Government on the proposed Three Waters Reform.
Officer’s Recommendation
The Prosperous Napier Committee:
a. Note the key themes Council wishes to raise in the submission to Central Government regarding the Three Waters Reform are:
· Concern with the assumptions that underpin the model used in the case for change;
· A lack of local voice in representation and governance;
· Uncertainty in the arrangements for funding/transfer of assets and responsibilities; and
· Issues associated with iwi engagement.
b. Note there are concerns with key assumptions underlying the modelling for the proposed Entity C. Napier City Council’s position is that the following needs to be reviewed:
· The number of household properties in the model is incorrect and will have bearing on other assumptions
· The proposed level of capital spend only being 50% of Napier’s Long Term Plan (LTP) 2021-31 projected spend
· The proposed renewals are 2.5 times lower than LTP;
· The assumption that 70% of revenue for Three Waters is being derived from households (which is 62% for Napier) thus impacting average costs per household; and,
· The Central Government model is five and a half times lower than the investment requirements of Napier (as provided to Central Government following their request for information (RFI) to design this reform).
c. Note the Letter to the Minister of Local Government dated 19 August 2021, indicating a strong preference to pursue a Hawke’s Bay Three Waters entity, supported by the Mayors and Councils of Hawke’s Bay.
d. Adopt the submission report to be provided in response to Central Government’s Three Waters Reform proposal.
e. Note that Council cannot make a formal decision on a regional option for Three Waters service delivery without doing a LTP amendment and ensuring it meets section 130 of the Local Government Act 2002 (LGA).
f. Note that Central Government intends to make further decisions about the Three Waters Reform after 30 September 2021.
g. That a DECISION OF COUNCIL is required urgently so Council can submit its response to the Government’s proposal by 30 September 2021. This will require the following resolution to be passed before the decision of Council is taken:
That, in terms of Section 82 (3) of the Local Government Act 2002, the principles set out in that section have been observed in such manner that the Napier City Council considers, in its discretion, it is appropriate to make decisions on the recommendation.
h. Delegate to the Chief Executive power to make any minor changes required to the submission, and to send on behalf of Council by 30 September 2021.
|
Mayor Wise / Councillor Simpson The Prosperous Napier Committee: a. Note the key themes Council wishes to raise in the submission to Central Government regarding the Three Waters Reform are: · Concern with the assumptions that underpin the model used in the case for change; · A lack of local voice in representation and governance; · Uncertainty in the arrangements for funding/transfer of assets and responsibilities; and · Issues associated with iwi engagement. b. Note there are concerns with key assumptions underlying the modelling for the proposed Entity C. Napier City Council’s position is that the following needs to be reviewed: · The number of household properties in the model is incorrect and will have bearing on other assumptions · The proposed level of capital spend only being 50% of Napier’s Long Term Plan (LTP) 2021-31 projected spend · The proposed renewals are 2.5 times lower than LTP; · The assumption that 70% of revenue for Three Waters is being derived from households (which is 62% for Napier) thus impacting average costs per household; and, · The Central Government model is five and a half times lower than the investment requirements of Napier (as provided to Central Government following their request for information (RFI) to design this reform). c. Note the Letter to the Minister of Local Government dated 19 August 2021, indicating a strong preference to pursue a Hawke’s Bay Three Waters entity, supported by the Mayors and Councils of Hawke’s Bay. d. Adopt the submission report to be provided in response to Central Government’s Three Waters Reform proposal. e. Note that Council cannot make a formal decision on a regional option for Three Waters service delivery without doing a LTP amendment and ensuring it meets section 130 of the Local Government Act 2002 (LGA). f. Note that Central Government intends to make further decisions about the Three Waters Reform after 30 September 2021. g. Delegate to the Chief Executive and the Three Waters Reform Working Group the power to make any minor changes required to the submission, and to send on behalf of Council by 30 September 2021. h. That a DECISION OF COUNCIL is required urgently so Council can submit its response to the Government’s proposal by 30 September 2021. This will require the following resolution to be passed before the decision of Council is taken: That, in terms of Section 82 (3) of the Local Government Act 2002, the principles set out in that section have been observed in such manner that the Napier City Council considers, in its discretion, it is appropriate to make decisions on the recommendation. Carried
|
|
Council Resolution |
That Council: a) Note the key themes Council wishes to raise in the submission to Central Government regarding the Three Waters Reform are: · Concern with the assumptions that underpin the model used in the case for change; · A lack of local voice in representation and governance; · Uncertainty in the arrangements for funding/transfer of assets and responsibilities; and · Issues associated with iwi engagement. b) Note there are concerns with key assumptions underlying the modelling for the proposed Entity C. Napier City Council’s position is that the following needs to be reviewed: · The number of household properties in the model is incorrect and will have bearing on other assumptions · The proposed level of capital spend only being 50% of Napier’s Long Term Plan (LTP) 2021-31 projected spend · The proposed renewals are 2.5 times lower than LTP; · The assumption that 70% of revenue for Three Waters is being derived from households (which is 62% for Napier) thus impacting average costs per household; and, · The Central Government model is five and a half times lower than the investment requirements of Napier (as provided to Central Government following their request for information (RFI) to design this reform). c) Note the Letter to the Minister of Local Government dated 19 August 2021, indicating a strong preference to pursue a Hawke’s Bay Three Waters entity, supported by the Mayors and Councils of Hawke’s Bay. d) Adopt the submission report to be provided in response to Central Government’s Three Waters Reform proposal. e) Note that Council cannot make a formal decision on a regional option for Three Waters service delivery without doing a LTP amendment and ensuring it meets section 130 of the Local Government Act 2002 (LGA). f) Note that Central Government intends to make further decisions about the Three Waters Reform after 30 September 2021. g) Delegate to the Chief Executive and the Three Waters Reform Working Group the power to make any minor changes required to the submission, and to send on behalf of Council by 30 September 2021. Carried
|
Over the past four years, Central and Local Government have been considering the issues and opportunities facing the system for regulating and managing the three waters (drinking water, wastewater, and stormwater). This is known as the Three Waters Reform. The background is provided in Attachment 1 including information on Taumata Arowai (which became a new Crown entity in March 2021 and will become the dedicated water services regulator later this year).
Hawke’s Bay has been actively progressing a review of water since 2018, and released the Hawke’s Bay Three Waters Review Report to the community in 2020. In undertaking this review, we recognised there is a strong case for change, and the cost and regulation changes within the sector would result in significantly higher costs moving forward. Those views are recognised by Central Government, and are a key reason for the Government’s proposal being put forward to councils for their consideration. For Hawke’s Bay, the cost of water for the smaller communities such as Wairoa and Central Hawke’s Bay were considered unaffordable in the future, and this is something that we have considered in our alternate proposal.
Central Government has concluded there is a case for change to the three waters service delivery system (see Attachment 2). During June and July 2021 Central Government released information and made announcements on:
· The direction and form of Three Waters Reform, including four proposed new Water Service Entities (WSEs) and their indicative boundaries, their governance arrangements and public ownership;
· Individual council data based on the information supplied by each council under the RFI process;
· A package of investment ($2.5b) – known as the ‘better-off’ grant – for councils to invest in the future for Local Government, urban development, and the wellbeing of communities, ensuring no council is worse off as a result of the reforms, and funding support for transition; and
· An 8-week process for councils to understand the implications of the reform announcements, ask questions and propose solutions and for Central Government to work with councils and mana whenua on key aspects of the reform (including governance, integrated planning and community voice).
Napier City Council has been placed in Entity C and our ‘better-off’ grant funding allocation is $25.8m. Entity C is comprised of 21 councils from above Gisborne to the top of the South Island and including the Chatham Islands as per below:

While the Government and Local Government New Zealand (LGNZ) consider that a national case for change has been made, each council will ultimately need to make a decision based on its local context. Our understanding is that the process to join one of the proposed entities is voluntary.
This report provides Council with the officer’s analysis of the information provided and assesses the Central Government proposal and currently available service delivery options. In preparing it, officers have used information from LGNZ, Taituarā, and our risk framework and policy to assist Council to understand the information that has been provided to date. This will enable Council to prepare for future decisions, and consultation and engagement with communities.
Councils were provided with an 8-week period to allow time to:
· Engage with and understand the large amount of information and data that has been released on the nature of the challenges facing the sector, the case for change, and the proposed package of reforms, including the recently announced support package;
· Take advantage of the range of engagement opportunities to fully understand the proposal and how it affects local authorities and their communities; and
· Identify issues of concern and provide feedback to LGNZ on what these are and suggestions for how the proposal could be strengthened.
In addition, LGNZ and Central Government were seeking feedback on issues councils have raised, where the Government has said there is flexibility for them to propose solutions that meet local needs. Including:
1. Ensuring all communities have both a voice in the system and influence over local decisions. This includes the assurance that WSEs will understand and respond appropriately to communities’ needs and wants, including responding to localised concerns.
2. Effective representation on the new WSE oversight boards so there is strong strategic guidance from, and accountability to, the communities they service, including iwi/mana whenua participation. This also covers effective assurance that entities, which will remain in public ownership, cannot be privatised in the future.
3. Ensuring councils’ plans for growth, as reflected in spatial plans, district plans or LTPs, are appropriately integrated with water services planning. This includes ensuring planning and delivery of water infrastructure investment is integrated with transport and other related infrastructure (including spatial plans, District Plans, and LTPs).
No formal decisions are required of Council through this period and therefore the engagement period did not trigger the need for formal consultation. In the event that a decision was required, formal consultation would be required as per Council’s Significance and Engagement Policy of the Council.
To ensure that we had initial thoughts and views from our community on the Government’s proposal we ran a public questionnaire, through SIL Research, from 25 August to 10 September 2021. Submissions were received from 725 residents of Napier. Details from the questionnaire have been included as Attachment 6.
2.3 Napier submission summary on proposal
In response to the request to feedback on the proposal, Napier City Council undertook the following:
· Workshops with Councillors to better understand the proposal to identify and compile themes for a response;
· Identification of specific questions of Councillors that were sent to the Department of Internal Affairs and LGNZ for a response;
· Held a regional collaboration day with the Hawke’s Bay Councils and iwi, which included a presentation from LGNZ on the proposal;
· Undertook an independent survey with the Napier community on their thoughts and views on the proposal;
· Undertook a Facebook Live session to provide information and a ‘question and answer’ session with the community;
· Provided weekly Panui to mana whenua and tangata whenua groups and agencies; and
· Provided regular information to the community through the local newspaper and Napier City Council communications channels.
As a result of the feedback, and workshops held with Council, the following themes will form the basis of our submission on the proposal:
ü Concern with the model assumptions that have been used, which underpin Central Government’s proposal
Officers have identified a number of assumptions that are of concern and have been provided in the ’Issues’ section of this report, which has a material impact on the outcomes of the proposal. Issues with the assumptions have been raised across most councils however these issues are of significance to the Napier community, for example, the Government proposal has 50% lower spend for three waters than our current LTP. However, Napier does recognise that, overall, there is a need for change. The work undertaken through the Hawke’s Bay Three Waters Review supports the direction and intent of the proposal, and a case for change.
ü Representation/Governance and Local Voice
There is concern over the complex governance structure being proposed for Entity C. Six Council representatives with act for 21 Councils on a “Representative Group” that appoints an “Independent Selection Panel” which appoints and monitors “Independent Directors”. Not only is this complex, it is hard to understand how Napier or the Hawke’s Bay region could be well represented in this option. Being able to influence decision making is raised as being a risk due to the size, scale and complexity of Entity C.
Council raises this as being a significant issue, particularly with our focus and commitment to improving water services as part of Napier’s LTP. The assumption provided in the Government proposal sees capital expenditure reduced by nearly 50% compared to what Council has provided for in the LTP.
Council believes the above issues could be resolved through a Hawke’s Bay WSE being an alternative option, with decisions and direction being set at a local level. The Hawkes Bay model is also designed to allow co-governance with mana whenua.
As part of the submission, we will recommend there is consideration given to the makeup of the governance structure so Hawke’s Bay communities can be represented well.
ü Funding/Transfer of Assets/Responsibility
There is concern raised that by transferring the assets to Entity C, in time these assets could be privatised. The ‘better-off’ package being offered of $24.8m does not compensate for the $530m of assets being transferred.
As regional councils are not moving to the new entity there is a lack of clarity around how the shared management of some of the stormwater activities between Napier and the Hawke’s Bay Regional Council (HBRC) would work under the proposal. Napier has invested heavily in stormwater including analysis, mitigation pumps, and pipes, and worked closely with HBRC to improve the quality of water entering the Ahuriri Estuary. There is significant planned spend to address this in the LTP. Joint efforts around a Regional Park are an example of this partnership.
ü Iwi/Maori engagement
The Hawkes Bay proposed alternative model has progressed a cultural case and initiated dialogue with local Māori, however this was paused when Central Government indicated its intention to reform three water service delivery. Iwi engagement for the proposed reform has been undertaken directly with DIA and the Minister. This had led to resource and time constraints for iwi to authentically assess the Hawke’s Bay model proposal as an alternative to Entity C during the 8-weeks provided. A hui is proposed to be held during the week of 20-25 September, and an application for an extension on the timeframes provided to allow for these vital discussions to be progressed may be required. We note the significance to Māori of the assets that are being transferred. We want to be able to engage meaningfully and locally on how we collectively reach the best outcome for mana whenua.
ü Napier would like an alternative option considered – a Hawke’s Bay model, which is supported in detail by the Hawke’s Bay Three Waters Review
Council, and the community through our survey, have raised concern that “local voice” may be lost in the Entity C model. The recommendation to address this is an alternative proposal to Central Government that is more acceptable. Council has recognised that going it alone is not an option moving forward. There are cost efficiencies at the Hawke’s Bay aggregated level, and it recognises the importance of strong Māori voice and leadership through a co-governance model.
2.4 Issues
Although in principle we agree there is a case for change in the way in which water services are delivered, we have concerns about the underlying assumptions used as the basis for landing on Central Government’s four entity proposal.
As Hawke’s Bay has undertaken a significant detailed review of collective water services, driven by information that was underpinned by our LTPs, this has been useful when reviewing and comparing Central Government’s proposal.
The following table compares the assumptions provided in the Central Government proposal with the assumptions used in the Hawke’s Bay review to demonstrate and provide more detail of the implications. This information will be provided in our submission along with the concerns associated with each assumption.
Table 1 – Assumption concerns
|
Assumption |
Entity C[4] |
NCC |
HB model[5] |
Comments/concerns |
|
Household charge excluding inflation |
$1,260 at year 2051 |
$1,793 at year 2031 |
$1,471 at year 2031 |
· NCC and HB have not modelled charges beyond 2031. Indicatively we believe that such modelling would likely show a small reduction in projected household charges, however price rises may occur due to the need to increase borrowing capacity depending on future investment. · Note that the Government proposal shows a lower charge per household. This is due to differing assumptions for timing of capital investment, depreciation rates and use of debt. |
|
Total investment required:
|
Year 2031 $391m
Year 2051 $1.3b
|
The Government’s proposal presents a modelled scenario of investment that does not reflect any prioritisation of particular projects, infrastructure or response to our community’s desire for different service levels. |
Year 2031 $727m |
· This difference in assumptions between the government proposal and NCC is a concern for Council as the process for prioritisation of one community’s needs alongside others has not yet been developed, e.g. achieving chlorine free drinking water for Napier. · The Government proposal is forecasting significantly lower capital investment than the NCC and HB models. |
|
Level of Service enhancement & growth |
$231.8m |
NCC projects LoS enhancements & growth requirements to be 5.5 times higher than the Government model by year 2031. |
|
· The underlying assumptions in the government proposal are based on Scotland and UK data · This is the most significant driver of projected household charge calculations in the Government proposal. |
|
Renewals |
$159.5m |
NCC projects renewals to be 2.5 times higher than the Government proposal by year 2031. |
|
· NCC has the majority of the forecast in year 2031. |
|
Asset value year 2031 |
$936m |
$703m-$1b |
|
· Higher asset values become more relevant over time |
|
Depreciation Year 2031 |
1.35% to 1.75% $12.8m |
1.32% $9.3m |
|
· The longer term depreciation rate of 1.75% in the Government proposal is much higher than most councils’ in NZ. |
|
Total debt at year 2031 |
$182m |
$385m |
$288m |
· The Government proposal projects debt to be significantly lower at year 2031 ($450m by year 2051) |
|
Total revenue |
$75.3m |
$23.3m |
|
· The Government proposal projects revenue to be significantly higher at year 2031 ($185m by year 2051) |
|
Debt to revenue ratio (ceiling) |
645% |
230% |
250% |
· Both NCC and HB model have ratios in line with LGFA limits. · For the Government proposal Entity C has been modelled with no limit on the debt to revenue ratio which accounts for a substantial part of the difference between the projected three waters rate in 2051. · Differing approaches will impact on household costs, i.e. the requirement to comply with a lower debt to revenue ratio will increase the revenue generated from household charges. · Revenue is determined based on the amount needed to maintain a three waters debt to revenue ratio below 250%. · Council’s debt capacity is not measured at an activity level, given the lower borrowing requirements of other activities, a ratio of at least 500% is likely more appropriate. |
|
Proportion of income from households |
70% |
62% |
|
· This difference drives material changes in future household cost. · When the underlying assumptions regarding percentage of revenue from households and number of connected properties is adjusted to match the NCC data the forecast charges for NCC are lower than estimated in the Government proposal. · The Government proposal has used the split of revenue between households and non-households of 70% as observed in the UK. |
|
Connected household properties |
21,873 |
25,244 |
|
· Number of connected properties is 13% less in the Government proposal. |
|
Financial/ Development contributions |
The Government proposal assumes that Financial/ Development contributions, when combined with revenue from commercial and industrial users account for less than 30% of total three waters revenue |
Financial/ Development contributions in 2031 equate to less than 6% of total three waters revenue |
|
· Because of the approach taken in the Government proposal to forecast the investment it is difficult to estimate what proportion would be funded from Financial/Development contributions. |
A key concern for Council is the significantly lower level of investment projected under the Government proposal. Investment is the single biggest driver of cost in the Government proposal. It is what drives the future borrowing requirement, which in turn determines the amount of revenue that needs to be collected. That means that if the future investment requirements in the modelling for the Government proposal are under or overstated, the future household costs are likely to be similarly impacted.
The investment numbers produced in the Government proposal are based on population, land area, and density alone and have no relationship to our Council’s:
· Type, quality, or number of water sources;
· Receiving environment for wastewater discharges;
· Current treatment approach;
· Current levels of service;
· Asset age;
· Asset performance; or
· Asset condition.
2.5 Significance and Engagement
Under the LGA, any significant changes to the way in which our activities are delivered requires consultation under Section 76-82. This decision is deemed to be significant as per Council’s Significance and Engagement Policy. However, we note Central Government does have the ability to legislate changes and mandate to give effect to their proposal. The requirement to consult and its importance to our community will be made clear in our submission.
Community feedback through survey
As part of the 8-week consultation window available to provide feedback, an independent engagement survey with our community was undertaken with a sample size of 720 residents. Of these, 83% had heard of the proposed water reform proposal but a high percentage felt they did not have enough information, or felt they were poorly informed of the proposal. Of most concern to our residents was the loss of local voice. The full report on the feedback is provided in Attachment A, and will be provided to support our submission.
2.6 Implications
Financial
The proposal to move Napier three water assets and services to Entity C would have the following implications:
· The financial assumption concerns raised above.
· $530m of assets to be transferred off Council’s balance sheet. This would alter the financial prudence benchmarks associated with Council’s debt/revenue ratios, and result in the assets no longer being fully in Council’s control.
· Three waters accounts for $260m of debt for the ten years of the LTP 2021-31. This would alter the financial prudence benchmark. Council would have a debt to revenue ratio post the transfer of debt of approximately 140%.
· The Government proposal projected $2,540 in future household charges by 2051 without reform. This was outlined in the Government’s financial model, and is indicative of the increased in projected costs moving forward to meet higher standards.
· The Government proposal projected $1,260 in future household charge by 2051 with reform. The proposal therefore projects a significantly lower household charge.
We are specifically concerned about the financial implications in the proposal relating to:
· Entity C being able to borrow up to 645% of total revenue – this would result in higher debt per household should the new entity move to higher levels, although it would mean that the current constraints of Council’s ratios would be removed.
· Napier City Council’s planned capital expenditure of $404m for three waters in the LTP, however we note the Central Government proposal only provides for $182m. Napier City Council is committed to improving our infrastructure, which has been reflected in the significant commitment to capital projects in our LTP – the lower level of capital expenditure does not reflect our current requirements for capital expenditure.
· The model assumption of a 50% efficiency in capital and 61.9% efficiency in operating costs after 30 years – this is very high compared to the Hawke’s Bay review, which was based on a detailed financial modelling provided for 11% efficiency after 10 years.
· The Central Government model is five and a half times lower than the investment requirements of the LTP as submitted as part of the request for information.
Napier City Council has been offered a $25.8m contribution as a ‘better-off’ package that will support three waters service delivery reform objectives as well as other local well-being outcomes. This aligns with the priorities of Central and Local Government including a sustainable and low emission economy, delivery of infrastructure to enable housing development and growth, and support of local place-making and improvements in community wellbeing. This package will not be available to Council if we do not ‘opt in’ to the proposed Three Water Reforms.
According to the Hawke’s Bay Three Waters Review, Council is able to deliver its LTP objectives while borrowing within its 250% Debt-to-Revenue cap. There is a national statement that councils currently do not have the capacity to borrow sufficiently to meet service delivery under the existing cap of 250% available to them under legislation, however, based on our model, we believe this can be achieved.
To better understand the sensitivity of the financial information between the Government proposal and the Hawke’s Bay Three Waters Review, a sensitivity analysis was undertaken and provided in Attachment B – Napier Financial Sensitivity Analysis. We note and agree they are both directionally consistent.
Social & Policy
N/A
Risk
A risk workshop was undertaken by the Audit and Risk Committee to assess and review the risks associated with the Government Reform proposal. These have been provided as a table below:
|
Risk Areas |
Entity C Risks |
Hawke’s Bay Model |
|
Iwi |
Failure to Recognise Cultural Knowledge in Design Ineffective Partnership |
|
|
Legislation |
Compliance failure |
Change in Government Priorities |
|
Growth & Development |
Lack of Understanding of Growth Constraints Failure to Develop Additional Water Capacity Vague Growth Objectives Compromised Growth Plan Underestimating the investment required |
Deferred Decision Making
|
|
Community & Local |
Loss of Interest in Local Government Loss of Community Engagement Lack of Additional Regional Investment |
Community Uncertainty Different Local Approaches Lack of Business Confidence Resistance to Change Loss of Customer Experience
|
|
Financial |
Cost Smoothing Procurement Outcomes Perception of Inequitable Funding Allocation Remaining Council Service Not Value for Money Increased Cost of Works Household Ability to Pay |
Existing Contract Liabilities Development Contribution Refunds Asset Valuation Unreasonable Economic Influence Limited Transfer of Water Debt Stranded Overheads |
|
Workforce |
Reduction in the Local Contractor Capacity Limited Technical Capability |
Staff/Contractor Retention |
|
Service Levels |
Reduced Level of Service Reduced ability to Promote Sustainable Resource Use Lack of Service Integration Business Priorities Differ to Council Goals Compliance Monitoring Increased Incident Response Rate Gaps in Service Delivery and Funding Responsibilities |
Liability for Environmental Damage Current System Unable to Cope Speed of Change
|
|
Business Process |
Legal Challenges Unclear Responsibility for Environmental Impacts Responsibility for Infrastructure Data Lack of Programme Coordination |
Impact on Bylaws Loss of Asset Management Systems & Data Poor Transition Management
|
We also note the risk that mana whenua have been engaging directly with the Department of Internal Affairs and the Minister of Local Government. This has impacted on the ability to include authentic local iwi voice as part of our submission due to resource and timing constraints in an 8-week period for feedback.
2.7 Options
There are four options available for consideration by the community for the delivery of water services. These include:
a. Government proposal (aggregation of 67 Councils into a 4 WSE model)
b. Current Council-delivered service
c. Current Council-delivered service but with a higher level of service
d. Regionally delivered services
Council is not consulting on the delivery of services at this time, and will be guided by the feedback received after the 8-week review period.
2.8 Development of Preferred Option
N/A. We are not consulting at this time.
|
The Director Corporate Services, Ms Henderson spoke to the report, which had been circulated as a Supplementary Agenda due to tight timeframes. Council had the opportunity to prepare a submission within an eight week period in response to Central Government’s 3 Waters Reform in regard to regulating and managing the three waters (drinking water, wastewater and stormwater). Hawke’s Bay would be Entity C under the government’s proposal which would be made up of 21 councils from above Gisborne, to Wellington and include the top of the South Island and the Chatham Islands. Council proposed that a better solution would be to have an entity made up of the local councils in Hawke’s Bay. The Chief Financial Officer, Ms Thomson also spoke to the report providing an overview of the underlying assumptions that had been used as the basis for the Central Government’s proposal. In response to questions from councillors it was clarified that: · The new model has not yet been finalised by Central Government and the report was not seeking a decision. · Council’s submission is in response to Central Government’s 3Waters Reform proposal and will await response to the submission due 30 September 2021. · Council was asked to prepare its own submission on how it perceived the proposal. The submission reflects what Council feels are concerns and there are some consistencies for the region. · This is significant in terms of Council’s Significance and Engagement policy Council would be required to consult with the community unless there is a decision made from Government. · Iwi engagement for the proposed reform had been undertaken directly by Central Government. · To ensure that Council had initial thoughts and views from the community on the Government’s proposal it ran a public questionnaire, through SIL Research, from 25 August to 10 September 2021. Submissions were received from 725 residents of Napier. · The Government model is calculated on population and land area and the Long Term Plan is based on asset and growth needs. The projected level of investment in the Government model is half of what is planned in Council’s Long Term Plan. · The proposed go live date is July 2024 and if the Government proposal goes forward there are a number of arrangements that would need to be fleshed out.
|
2.3 Attachments
a Attachment 1 - 2020 background (including Taumata Arowai information and Indicative Reform Programme)
b Attachment 2 - The Government's conclusion that the case for change has been made
c Attachment 3 - Department of Internal Affairs - two page summary of 3 Waters reform proposal
d Attachment 4 - Funding to invest in the future of local government and community wellbeing - Final
e Attachment 5 - Napier City Three Waters Community Questionnaire
f Attachment 6 - Three Waters Reform - Submission (in full)
Reports from Sustainable Napier Committee held 30 September 2021
1. 2020/21 Thames-Tyne annual report summary
|
Information |
|
|
Legal Reference: |
N/A |
|
Document ID: |
1372139 |
|
Reporting Officer/s & Unit: |
Hannah Ludlow, Environmental Management Officer |
1.1 Purpose of Report
The purpose of this paper is to summarise to the Sustainable Napier Committee the 2020/21 annual report for the discharge of the Thames & Tyne Waterways in the Pandora Industrial Area into Ahuriri Estuary.
|
Councillors Brosnan / Simpson The Sustainable Napier Committee: a) Note the 2020/21 annual report for the discharge of the Thames & Tyne urban waterways into Ahuriri Estuary which has been submitted to the Hawke’s Bay Regional Council (HBRC) on July 30, 2021.
Carried
|
Napier City Council (NCC) holds a revised Resource Consent (September 2015) to discharge untreated stormwater from the combined Thames and Tyne Stormwater Streams into the lower Ahuriri Estuary (DP110266W). The Thames and Tyne waterways are well-mixed tidally driven streams. Servicing the Pandora Industrial area and the western Mataruahou catchment, the perpendicular waterways discharge into the central Ahuriri Estuary via the south walkway footbridge.
Condition 21 of Thames-Tyne resource consent requires an annual report to be provided by 30 July each year. This report provides a summary of monitoring undertaken, a critical analysis of the monitoring information, comment on any non-compliances, details of any works undertaken or proposed and any recommendations regarding alterations or additions to the monitoring programme.
The 2020/21 annual report was submitted to HBRC on 30 July 2021.
The annual report will be used by HBRC to help inform the Compliance Monitoring Report they compile documenting the level of compliance achieved by NCC during the monitoring period for this Resource Consent.
1.3 Issues
1.3.1 Pollution events
Napier City Council Environmental Solutions Team was informed of (or proactively found) and responded to six pollution events in the Pandora Industrial zone between 01 July 2020 and 30 June 2021. Five of these were either directly or indirectly attributable to industrial processes. The sixth resulted from an early morning theft of a diesel tank from a parked truck. The tank was dragged down the road, which tore a hole in the base, and diesel spilled into soil which subsequently seeped into the Thames waterway.
1.3.2 Water quality
The relationship between rainfall and zinc from the Pandora Catchment continues to improve (reduce). The magnitude of zinc concentration spikes immediately after rainfall at the Thames-Tyne Confluence have generally declined over the previous four years of monthly monitoring (Figure 1).

Figure 1: Monthly monitoring total zinc trend, Thames-Tyne Confluence, Oct 2017-Jun 2021
Despite monthly concentrations trending down, dry weather spatial monitoring in November 2020 and June 2021 shows that total zinc exceeds the 90% species protection value for marine water in many November samples, and in every June sample (after 0.8mm rain in the previous hours). All but one of the 32 samples in the November monitoring did not exceed the upper E.coli threshold value, with the entirety of the Thames waterway results being below the lower threshold value. Contrastingly, in the June monitoring, all samples collected from the Tyne waterway exceeded the E.coli upper threshold limits.
Full tidal cycle monitoring from June 2020 shows similar trends to previous full tidal cycle assessments, where there is a prominent dilution in contaminant concentrations from the incoming mid tide. The June 2020 monitoring follows this trend with high tide +4hours (a largely receded tide & very low water level) reflects a spike in microbiological content, particulates and associated bound metals, and nitrogen species. Two hours after low tide (mid-incoming tide), concentrations drop once again. As a result, there is an apparent heightened concentration zone for roughly four of every 12.5 hours – being two hours either side of low tide.
1.3.3 Ecology
Estuarine benthic monitoring in the Thames-Tyne discharge impact zone in October 2020 showed a higher density of tuangi (New Zealand cockles) than the 2019 monitoring, with 41 individuals collected compared to 20 the previous year. The majority of these individuals in were between 6-20mm diameter, with 9 of these juveniles (0-5mm).
During our Cultural Impact Assessment monitoring undertaken in April 2021, it was reported however, that tuangi in the same area were sparse. The fish, eel and mudcrab kill immediately after the February 2021 hydrochloric acid spill likely affected any reestablishment of the tuangi communities that we may have been observing as well.
1.4 Significance and Engagement
Pollution events and a continuation of elevated zinc levels in dry weather and microbiological levels after rainfall may result in non-compliance with the Resource Consent. NCC have to date, been engaging with every industry in the Pandora Industrial zone, reinforcing the issues and emphasising the need for Industry to comply with the Napier City Stormwater Bylaw 2020, and the Resource Management Act overall.
NCC Environmental Solutions Team additionally run an annual city-wide education campaign highlighting the importance of protection of our waterways and prevention of contaminant mobilisation by rainfall. The Thames-Tyne resource consent provided the legislative basis for this, but the success of the 2019 and 2020 campaigns prompted an annual recurrence. Due to the success of the Stream to Coast education campaign, a regional approach is being established.
While the monitoring results found by the team showed improvements (reductions) in the levels of E.coli, Zinc, and also improvements through the increasing populations of New Zealand Cockle/Tuangi communities, the contaminant levels remain higher than we would like to see. The six pollution events is also a reduction to the number in previous years, despite continued covert and overt proactive surveillance of the waterways and activities being carried out in the catchment which have the potential to harm the environment.
1.5 Implications
Financial
N/A
Social & Policy
N/A
Risk
N/A
1.6 Options
N/A
1.7 Development of Preferred Option
N/A
|
The Manager Environmental Solutions spoke to the report. It has been presented for transparency of the work programme. Hawke’s Bay Regional Council’s (HBRC) assessment on the report will be reported to the Committee once it is received at Council. In response to questions it was clarified that: · There have been a couple of instances where HBRC has given authorisation to third parties to discharge into Council’s waterways at a lesser water quality than Council is allowed to discharge into the Estuary. · There is not a specified limit for contaminants such as Zinc in our Resource Consent. The Catchment Development Plan, required as part of the consent, has guideline upper and lower limit for contaminants, and Council is aiming to achieve the lower limit. If Council does not meet these limits there is a chance it may not be compliant with the consent. The limits are achievable over time. · The acid spill incident in our waterways has reached the newspapers. Council carried out a significant investigation around this and collected evidence. It worked with the Fire Service to start a decontamination process at the time of the spill. It collated all the notes and evidence and shared that with HBRC. They have taken over the prosecution and will use a lot of Council’s evidence. · The compliance grading from HBRC is an annual grading. · Not all consents can be reviewed annually. A formal request from Council to HBRC about the third party lesser quality discharges has not been made, but Council is in contact with HBRC about the issue. We have not been notified about all third party consented discharges with poorer quality limits yet. · Environmental projects in regards to waterway quality and monitoring, where responsibility is shared with HBRC, are planned over the next 30 years. Despite Council only fully owning two of the waterways in the area, it has financed and resourced projects across the full network. HBRC have a full time staff member starting soon to assist with these projects. · Council is developing 90 day project plans which can be shared with Elected Members. · There were no repercussions to Council in regards to the six pollution events across the year. ACTION: To develop a process to be informed by HBRC of any third party discharges into Council’s waterways which do not comply with our Resource Consent.
|
1.8 Attachments
Nil
Ngā Mānukanuka o te Iwi (Māori Committee) - 15 October 2021 - Open Agenda
|
Information |
|
|
Legal Reference: |
N/A |
|
Document ID: |
1370490 |
|
Reporting Officer/s & Unit: |
Jon Kingsford, Director Infrastructure Services |
21.1 Purpose of Report
To provide Council with information on the 2021 Long Term Plan Capital Programme and initiatives underway to improve Capital Programme Delivery.
|
Councillors Simpson / Mawson The Sustainable Napier Committee: a. Endorse the Capital Programme report.
Carried
|
With confirmation of the 2021 Long Term Plan (LTP), Council have committed to a significant increase in capital programme as well as operational work for the 10 years to 2031. This programme represents in excess of $827mill of investment over this period.
Almost half of this 10-year programme of work is associated with the 3 Waters (Water Supply, Wastewater and Stormwater) Services with almost $96mill of a total of $404mill of funding identified in the first 3 years of the programme.
Also of note are the significant funding provisions made for buildings/structure related renewals, totalling $66mill over the LTP period.
To improve programme delivery Council are in the process of engaging additional resources. However the demand for technical resources is at an all-time high, meaning Council are recruiting in a very competitive resource market.
Council will also look for opportunities to augment delivery capacity with external resources.
Capital Programme Summary
To complement the programmes of work summarised in the previous Capital Programme report to the Sustainable Napier Committee, further activity based programmes are attached (see Appendix A).
These tables illustrate the number of projects of various durations commencing in each year of the 10-year programme.
For example, in Building Renewals, there is one, single year project commencing in year 1 of the LTP, with a value of $1.94mill. The row to the top of each table illustrates the total number of projects funded in each year. For example, in year 1 of the LTP for building renewals, there are 12 projects in play.
The line items identified at the bottom of each table as taking the full 10 years of the LTP are programmes of capital funding for specific work yet to be identified. It is possible that renewal work will be undertaken in conjunction with capacity upgrade projects.
Currently the Design and Projects team have 58 projects in progress, with a number of projects also being managed within each activity. These projects may have carry over funding associated with their delivery in the 2021/22 financial year.
With carry overs still to be finalised, carry over projects are not able to be reported on in this reporting round. Commentary will be provided in a subsequent report to this committee, particularly with regard to impact on project delivery of the LTP programme.
It is important to note that when funding becomes available for specific projects in the LTP, this funding is usually based on an identified problem or need, however there is generally little detail available on the extent of the problem or extent of the need. Consideration is only given to these aspects of a potential project in the first year of funding availability and is typically a requirement of the Asset/Activity Manager to complete this component of work.
Externally sourced input may be required to assist with this phase of work, including identifying possible concept options for further consideration. The timeframes to complete this component of work is variable and highly dependent on workloads and/or resource availability across the organisation. With business as usual demands already at a high level, new or reactive initiatives can place further demand on existing resources, thus impacting on the organisations ability to scope projects accurately and completely. A multiyear approach to project funding for more involved/complex projects has been implemented in recognition of this dynamic, in order to spread the project workload across multiple years.
Improving Council’s ability to better deliver this capital programme is receiving significant additional focus across the organisation, with the following additional initiatives underway.
Review of Procurement Opportunities
Although recruitment is ongoing, several procurement roles remain vacant. In order to continue to make progress in strategic procurement opportunities, Council have entered into a Memorandum of Understanding with MBIE for the provision of strategic procurement advisory services.
Current strategic initiatives underway involve the development of panels for services including Processional Services for Technical Engineering Services, Project/Programme Management Services and panel opportunities for services engaged and/or product purchased through City Services.
Bundling of Projects
Opportunities to combine multiple similar projects (for example water main renewals, or roof replacements) into a single contract to be tendered for construction will be explored. Opportunities to tender similar projects such as these over multiple years will also be considered.
Work has commenced with the review of projects associated with the aquarium, although the ability to progress this work is reliant upon recruiting additional project management resource.
Review of Systems, Processes and Tools
As previously reported on, Council have invested in an enterprise software system for programme/project reporting called Sycle. All LTP projects are identified in Sycle, however it is mainly Infrastructure and IT lead projects that are being actively managed in and reported on from Sycle.
The way in which Council’s Project Management Framework approach is represented in Sycle will be reviewed over the coming months to identify and develop opportunities to improve the utilisation of Sycle for project reporting and optimise the Project Management processes to ensure that they remain fit for purpose for their intended use.
A programme of work is currently being developed that captures this work and once finalised and underway will be reported on in future editions of this report.
Focus is currently being given to the programming phase of the project management framework, with a view to improving Council’s ability to identify integration opportunities at the earliest opportunity. For example, where the project is primarily a transportation project, considering underground asset needs during the initial project-scoping phase.
This attached report (Appendix B) demonstrates progress of projects underway prior to the adoption of the 2021 LTP. While some projects have been completed a number are still ongoing. This being the case, and with internal resourcing vacancies ongoing, Council’s ability to commence new projects is limited. Future reports will include a summary of new LTP projects and there status.
1.3 Issues
Adopting a Council wide project based reporting approach is new to Council and will take
time to develop and embed. Council have further work to do to inform and train people
involved in project delivery across the organisation.
In order to improve programme delivery, existing vacant positions need to be filled and additional resources need to be found. This will take time to resolve.
1.4 Significance and Engagement
This report is for information purposes only.
1.5 Implications
Financial
The financial performance of individual projects does not form part of this report.
Social & Policy
There are no social and/or policy implications associated with this report.
Risk
Significant project risks are reported to Council separately via the Audit and Risk Committee.
1.6 Options
This report is for information purposes only.
1.7 Development of Preferred Option
This report is for information purposes only.
|
The Council Officer took the report as read. In response to questions from Councillors it was clarified that: · It takes a reasonable amount of time to review and update Council policies. The current procurement policy took a lot of time to devlop and should be adequate in the current Covid-impacted environment. The lack of availability of materials for projects are due to international and local markets being disrupted by lockdowns. This is not something that can be improved by changing policy. · Council has a strong commitment to regional suppliers. · The Regional Park Development project appears to be on hold in the report but that will be due to a gap in the reporting. Staff are working on detailing the technical requirements for the storage facility in the development. · The Regional Park Development will create multiple benefits for the community and a report about how Council can utilise these will come to the Committee before the end of 2021.
|
2.8 Attachments
a Appendix A - Capital Programme
b Appendix B - Capital Programme Summary
3. Lease of Reserve - Omni Gymnastic Centre Incorporated
|
Contractual |
|
|
Legal Reference: |
Reserves Act 1977 |
|
Document ID: |
1375665 |
|
Reporting Officer/s & Unit: |
Bryan Faulknor, Manager Property |
3.1 Purpose of Report
To obtain Council approval in principle to enter into a new ground lease with the Omni Gymnastic Centre Incorporated at Onekawa Park for 15 years with one right of renewal.
The proposed Lease includes an additional area to accommodate a proposed extension to the existing facility.
|
Councillors Mawson / McGrath The Sustainable Napier Committee: a. Resolve to agree in principle to grant a ground lease, pursuant to Section 54 of the Reserves Act 1977, to the Omni Gymnastic Centre Incorporated for land at Onekawa Park accommodating the existing facility plus including provision for a proposed extension. b. Resolve that the term of the proposed lease be for 15 years with one right of renewal. c. Note that pursuant to Section 54 of the Reserves Act, the proposed lease is required to be publically notified and that after this process the matter will be brought back to Council for final approval. d. Note that in granting any lease Council is merely acting in its capacity as a lessor and as owner of the land. Any such approval shall not imply the consent of Council as a regulatory authority and thus the proposed building extension is subject to the Centre obtaining all required regulatory consents.
Carried
|
The Omni Gymnastic Centre Incorporated is an incumbent lessee and user of Onekawa Park, Flanders Avenue, Onekawa. The Centre has since 2005 been a responsible lessee of the land on which it has constructed its gymnasium.
The land at Onekawa Park is a recreation reserve vested in Council pursuant to the Reserves Act 1977.
The Centre is proposing to extend the existing facility by 18m to the west.
The Centre’s previous ground lease has expired and it is important to enter into a new lease and at the same time incorporate the additional area to accommodate the proposed extension to the existing facility.
It is important that the Centre has updated legal tenure including the area for the proposed extension. This is one of the first steps in the project and is essential to obtain Resource Consent and to secure funding.
Council’s standard procedure is to grant ground leases to community organisations for a period of 15 years with one fifteen year right of renewal. It is recommended that this model be adopted for the Omni Gymnastic Centre Incorporated lease.
Council has delegated authority from the Minister of Conservation to approve the proposed lease pursuant to Section 54 of the Reserves Act 1977.
The proposed lease area is shown in Attachment A, and is bordered in orange on that aerial plan.
The operation of a gymnasium on the Recreation Reserve is permitted under the Reserves Act. However as it is not contemplated by the approved Management Plan for Onekawa Park, then in terms of Section 54 of the Reserves Act this lease needs to be publicly notified.
3.3 Issues
The Centre is proposing to extend the existing facility by 18m to the west using the same materials and architectural design. This will allow for an extension of the space used by gymnasts, and will also make allowance for 3 additional toilets, a larger foyer, office and staff room and an extension of the mezzanine viewing area for parents.
Creating the new facility would allow gymnasts to train their vaults with a full-length run up, as well as give the ability to host senior level competitions. It would also allow space to hold junior competitions in one venue.
The new facility would provide for better scheduling of programmes and expansion of the programmes offered e.g. rhythmic gymnastics and tumbling classes.
The centre has surveyed coaches, parents and senior gymnasts to discuss their requirements of the proposed gym.
The proposal has the support of Sport Hawke’s Bay and Gymnastics New Zealand.
Information provided by the Centre in support of the proposed extension is attached as Attachment B.
Concept plans have been drawn by LHT Design and landscaping plans by The Green Room. These are attached as Attachment C.
3.4 Significance and Engagement
As mentioned above, the approved Management Plan for Onekawa Park does not contemplate the operation of a gymnasium, on the Reserve land. The Plan was last updated in 2002, which was before the Centre was developed. Therefore, in terms of Section 54 of the Reserves Act this proposed lease needs to be publically notified. This will give the public an opportunity to make submissions for or against and any submissions to be considered prior to Council confirming any lease.
Further engagement may be required by the Resource Consent process.
3.5 Implications
Financial
The centre will be charged ground rent in line with Council’s current practice with regards Community Groups occupying Council Reserve land. It is however proposed to not charge the Centre rent for the area of the proposed extension until it has been constructed and in use.
Social & Policy
Council support of Sport contributes to community well- being and recognises the social good that arises from having our community active in local sports clubs and organisations.
Risk
The proposed extension is subject to obtaining all appropriate regulatory consents and successful fundraising. However if the project does not go ahead for some reason then a future lease variation could be made to amend the areas.
3.6 Options
The options available to Council are as follows:
a. To approve the granting of a ground lease for both the current site and provision for the proposed extension.
b. To approve a ground lease for the current site only.
c. To decline to approve the granting of any lease.
3.7 Development of Preferred Option
The preferred option is option a.
It is important that the Centre has updated legal tenure including the area for the proposed extension.
This is essential to be able to apply for a Resource Consent for the extension, and to be able to secure funding.
The proposed lease, including the area for the extension, is supported by Council’s Team Leader Parks, Reserves and Sportsgrounds.
|
The Council Officer spoke to the report and in response to questions from the Committee clarified: · In terms of Section 54 of the Reserves Act the proposed lease needs to be publically notified, giving residents a chance to make a submission about it for Council to consider. · The Omni Gymnastic Centre has spoken to residents about the proposed changes to the existing facility, however as part of the resource consent process the Omni Gymnastic Centre may need to consult with the community again. · This matter will come back to Council after the lease is publicly notified for formal approval. · The public consultation on this can be via print media and social media. · The Omni Gymnastic Centre are aware the Onekawa Aquatic Centre site had geotechnical testing carried out on it, but the results are not available yet.
|
3.8 Attachments
a Omni Gymnastic Centre - Proposed Lease Area
b Information in support of proposed extension
c Extension Concept Plans
Reports from Future Napier Committee held 30 September 2021
1. Resource Consent Activity Update
|
Enter Significance of Report |
|
|
Legal Reference: |
Enter Legal Reference |
|
Document ID: |
1278533 |
|
Reporting Officer/s & Unit: |
Luke Johnson, Team Leader Planning and Compliance |
1.1 Purpose of Report
This report provides an update on recent resource consenting activity. The report is provided for information purposes only, so that there is visibility of major projects and an opportunity for elected members to understand the process.
Applications are assessed by delegation through the Resource Management Act (RMA); it is not intended to have application outcome discussions as part of this paper.
This report only contains information which is lodged with Council and is publicly available.
|
Mayor Wise / Councillor Tapine The Future Napier Committee: a. Note the resource consent activity update for period 27 July to 7 September 2021
Carried
|
The following is an outline of recent activity regarding applications received by Council for consenting pursuant to the RMA.
Following on from the August update, there is a continued increase in the number of resource consent applications submitted to Council with 50 resource consent applications submitted in comparison to 40 received at the same time last year. Over 60% of those applications received are residential in nature. The trend in residential development shows confidence in urban growth within Napier continues.
The table below outlines the current resource consenting activities in Napier and the status of these for information purposes. Whilst this is not an entire list of all applications currently being assessed or having been determined, they are significant or noteworthy applications of which details are being provided in this report.
1.3 Summary Table
|
Address |
Proposal |
Current Status |
Update |
|
35 Kenny Road, Te Awa |
Multi Unit Development – Eight (8) dwellings |
Further information requested |
Further detail provided below. |
|
5 Waitangi Road, Awatoto |
Multi Unit Development (Industrial) |
Further information requested |
Further detail provided below. |
|
57 Osier Road, Greenmeadows |
Daycare Centre |
Under assessment |
Further detail provided below. |
|
115 Carlyle Street, Napier |
Expansion of the Existing Car Sales Operation |
Further information requested |
Previously
reported to Future Napier Committee. |
|
33 Rogers Road, Napier |
Establish a Camping Ground and Caravan Park |
Further information requested |
Previously
reported to Future Napier Committee. |
|
16 and 38 Willowbank Avenue, Meeanee |
Proposed lifestyle village |
Appeal process |
Previously reported to Future Napier
Committee. |
35 Kenny Road, Te Awa – Multi Unit Development – Eight (8) dwellings
The proposal is to allow for the development of a show home precinct (8 dwellings) to assist with marketing and residential sales associated with the Te Awa Land Development subdivision situated over the balance of the parent parcel.
Urban development in accordance with Stages 1 and 2 of the Structure Plan has commenced on the eastern side of Eriksen Road, while upgrade works to the intersection of Kenny and Eriksen Road to install a roundabout are currently underway.
Subdivision Consent has been obtained for the subject site (parent parcel), and that while this proposal is to simply construct show homes within the areas of approved residential lots, resource consent to undertake multi unit development was required to enable this prior to titles being issued for the respective lots.
This application continues to be assessed and a decision is anticipated to be issued in due course.

Figure 1. Proposed Development (Artist impression)
Figure 2. Site Location and Configuration
5 Waitangi Road, Awatoto – Multi Unit Development (Industrial)
Resource consent is sought to establish an industrial multi unit development. The proposal comprises 14 units and ancillary car parking. The site will have direct vehicular access from Waitangi Road and egress onto Awatoto Road. The application does not detail proposed uses for all respective units however has proposed the establishment of a hospitality activity (bakery) in proposed Unit 3.
The resource consent planner issued a request for further information under Section 92 of the Resource Management Act in relation to three waters and a District Plan matter. Assessment of the application by the resource consent planner is ongoing.

Figure 1. Proposed Development (Artist impression)
Figure 2. Development Configuration

Figure 3. Site Configuration
57 Osier Road, Greenmeadows – Daycare Centre
It is proposed to establish a daycare centre accommodating 60 children and ancillary carparking on the corner of Osier Road and Grant Place. The centre will provide for infants up to children aged 4 years. The use allows for six (6) full time equivalent staff. The applicant has provided a detail assessment of environmental effects in addition to other supporting expert documents.
The application is currently under assessment with a determination expected to be made in due course.

Figure 1. Proposed Development (Artist impression)
Figure 2. Site Configuration
|
Team Leader Planning and Compliance, Mr Johnson spoke to the report, providing a brief overview and noted that there had been an increase in applications received which was 25% more than this time last year. Noting that 60% were for residential developments and the remaining applications for industrial and commercial.
|
1.4 Attachments
Nil
Ngā Mānukanuka o te Iwi (Māori Committee) - 15 October 2021 - Open Agenda
Open Minutes
|
Meeting Date: |
Friday 3 September 2021 |
|
Time: |
9.00am – 11.50am |
|
Venue |
Via Zoom and Livestreamed on Council’s Facebook page |
|
Present |
Ngāti Pārau Hapū Trust – Chad Tareha (In the Chair) Mayor Kirsten Wise Maungaharuru-Tangitū Trust – Robbie Paul Māngai ā-Hapori - Renee Brown Māngai ā-Hapori – Rapihana Te Kaha Hawaikirangi |
|
Also Present |
Councillor Keith Price Councillor Apiata Tapine |
|
In Attendance |
Chief Executive (Steph Rotarangi) Director City Strategy (Richard Munneke) Director Community Services (Antoinette Campbell) Director Corporate Services (Adele Henderson) Director Infrastructure Services, (Jon Kingsford) Pou Whakarae (Mōrehu Te Tomo) Strategic Planning Lead (Fleur Lincoln) Manager Community Strategy (Natasha Mackie) Manager Water Strategy (Russell Bond) Water Quality Lead (Anze Lencek) Team Leader Planning and Compliance (Luke Johnson) Team Leader Governance (Helen Barbier) Team Leader Parks and Reserves and Sportsgrounds (Jason Tickner) Manager Environmental Solutions (Cameron Burton) Manager Regulatory Solutions (Rachael Horton) Principal Resource Consents Planner (Paul O'Shaughnessy) Māori Partnership Manager – Te Kaiwhakahaere Hononga Māori (Beverly Kemp-Harmer) Event Manager (Kevin Murphy) |
|
Administration |
Governance Advisor (Anna Eady) |
Karakia
Chad Tareha opened the meeting with a Karakia.
Apologies
The Committee noted an apology from Robbie Paul for lateness.
Due to technical difficulty Adrienne Taputoro was not able to join the meeting.
Conflicts of interest
Nil
Announcements by the Chairperson
Nil
Announcements by the management
Nil
Confirmation of minutes
|
RTK Hawaikirangi / C Tareha That the Minutes of the meeting held on 23 July 2021 were taken as a true and accurate record of the meeting.
Kua Mana |
Agenda Items
1. Street Naming - Greenstone Development Te Awa
|
Type of Report: |
Procedural |
|
Legal Reference: |
N/A |
|
Document ID: |
1326190 |
|
Reporting Officer/s & Unit: |
Paul O'Shaughnessy, Principal Resource Consents Planner |
1.1 Purpose of Report
To obtain Council approval for two new street names for the recently approved ’Greenstone’ subdivision within the Te Awa Development Area.
|
At the Meeting The Council Officer spoke to the report. It was noted that the two alternative new street names were provided by Te Waka Rangapū and endorsed by the Council’s Kaumātua Piri Prentice. The developer has given feedback that the two alternative names are not their preference as they are not New Zealand rivers and do not tie into the rest of the street names in the subdivision. The alternative names could instead be used in other parts of the Te Awa suburb yet to be developed. In response to questions from the Committee it was clarified: · In 2011 a list of street names for the Te Awa subdivision based on the theme of New Zealand rivers was adopted. Council recognises the process followed then is not be the same as it would be now in regards to consultation with mana whenua, as such it is seeking the Committee’s feedback on which names are more appropriate. It was decided by the Committee to use the names already earmarked for the development. The Committee liked the two alternative names and suggested they could be used in another part of the Te Awa suburb which is yet to be developed. ACTIONS: - The Māori Committee would like visibility of any pre-approved lists of names for streets/subdivisions. - Council Officers to review existing naming lists for the whole city in the near future. |
|
Māori Committee's recommendation C Tareha / RTK Hawaikirangi The Māori Committee: a. Endorse the use of Rangataiki and Whangaehu as the street names for Stage 1 and 2 of the Greenstone subdivision within the Te Awa Development Area. b. The two alternative names, Wai Whatu and Wai Orotū, be used in future developed areas of the Te Awa suburb. Kua Mana |
2. Three Waters Reform Update
|
Type of Report: |
Information |
|
Legal Reference: |
Local Government Act 2002s |
|
Document ID: |
1370457 |
|
Reporting Officer/s & Unit: |
Adele Henderson, Director Corporate Services Russell Bond, Manager Water Strategy Mōrehu Te Tomo, Pou Whakarae |
2.1 Purpose of Report
The purpose of this
report is to update the Māori Committee on the Government Three Waters
Reform programme. This report does not seek a decision, and is provided for
information only, and for the Committee to consider any questions and
feedback it would like to provide as part of the Reform submission.
Government has provided for an
8-week consultation period on the proposal, with Councils being requested to
respond by the end of September 2021.
|
At the Meeting The Council Officer spoke to the report and it was noted in discussion that: · The Minister for Local Government, Hon Nanaia Mahuta, is going to have a hui with Māori leaders. Chad has received an invitation for this. It was agreed Chad would liaise with the organiser of the hui to get the online link sent to all the Committee members. · After the regional planning day a letter was sent to Hon Mahuta requesting exploration of other models for three waters delivery. It also proposed a regional model for Hawke’s Bay. There had been a review of the region’s water delivery carried out recently so this was able to inform the proposal. The region’s Local Government leaders want to have a further conversation with iwi about the proposal also. No response has been received as yet from the Minister. · Council will be submitting on Central Government’s proposal. The consultation period closes at the end of September so Council will need all feedback by mid-September so it can work on the submission. It would like feedback from this Committee to form part of the submission. In response to questions from the Committee it was clarified: · Under the Central Government’s proposed model entity C would have a governance group which would be made up of six mana whenua representatives and six Local Government representatives from across the whole area of entity C. This group would appoint the selection panel which would then appoint the entity board, which would govern the entity itself. There is no guarantee that mana whenua would be part of this board, and Council is concerned about the ability to have a local voice in this structure. · The Council are seeking feedback from the Ahuriri community on the proposed entity C model currently via it’s website (https://www.sayitnapier.nz/ncc/three-waters-reform/). · There has not been a lot of feedback from mana whenua to the Council in regards to the three waters reform to date. It is hoped the meeting between the Minister and iwi will spark conversation. · Council is sending out weekly updates to all its Māori partners to keep everyone informed on what is happening in the three waters space. This will continue for the next four weeks.
It was requested that Council work with mana whenua to equip them with the tools to have a voice in this reform process.
ACTION: Chad to liaise with the organiser of the online meeting with Hon Nanaia Mahuta, to get the link sent to all of the Committee. |
|
Māori Committee's recommendation C Tareha / RTK Hawaikirangi The Māori Committee: A) Receive the report titled Three Waters Reform Update. B) Seek feedback and the questions that the Māori Committee may like responded to as part of the Central Government 3 Waters reform proposal. C) Note that Iwi engagement is being undertaken directly with Iwi as part of their Partnership obligations and will be considered separately by Central Government as part of their 8-week consultation period. D) That Napier City Council Māori Committee considers requesting to Central Government to attend a Hui-a-Iwi (Locally and Regionally) to discuss the work undertaken by Hawkes Bay to date. This allows the opportunity to discuss the options available to them as part of the reform consultation period. E) Note that under Governance Section 7, that Mana Whenua will be able to appoint 6 representatives from Entity C to be part the Regional Representation Group alongside 6 representatives from Local Authority representatives (Entity C is made up of 21 Councils as noted under point 6.4 in the report).
Kua Mana |
3. Māori Committee - Terms of Refence Proposal
|
Type of Report: |
Legal and Operational |
|
Legal Reference: |
Local Government Act 2002 |
|
Document ID: |
1370498 |
|
Reporting Officer/s & Unit: |
Helen Barbier, Team Leader Governance Mōrehu Te Tomo, Pou Whakarae |
3.1 Purpose of Report
The purpose of this report is seek approval for the latest updates in the Māori Committee Terms of Reference.
Robbie Paul joined the meeting at 9.48am
|
At the Meeting The Council Officer spoke to the report and noted: · The suggested names came from the Council Kaumātua, Piri Prentice. These were Ngā Mānukanuka o te iwi, Te Roopu Toi Tu te Mana, and Te Kāhui Mātārae. · Ngā Mānukanuka o te Iwi was selected by the Committee as the explanation has some key principles that the Committee members should hold. Also that individual people, elements of projects, and anxieties are brought together, along with knowledge or matauranga, to combine and stand strong. · The Committee’s Terms of Reference is a living document and can be amended as the Committee evolves. · Committee representatives sitting on Council’s Standing Committees and Council meetings as non-voting members will be considered as part of a wider Council governance review. As part of this review, the extra time commitment by Committee members to attend these meetings would need to be considered. |
|
Māori Committee's recommendation C Tareha / RTK Hawaikirangi The Māori Committee: a. Approve the new name for the Māori Committee: Ngā Mānukanuka o te Iwi b. Approve as members of the Māori Committee: i. The Chair of the Napier People and Places Committee ii. The Chair of the Sustainable Napier Committee iii. The Chair of the Future Napier Committee c. Approve the content of the terms of reference (Doc ID: 1372268) with the following amendments: i. Under Membership, replace ‘Councillor’ with ‘Chair of the Napier People and Places Committee, Chair of the Sustainable Napier Committee, and Chair of the Future Napier Committee and delete the phrase: ‘Councillors will be appointed by the Mayor’; ii. Include the definition of the new Committee name, Ngā Mānukanuka o te Iwi; iii. Under ‘Purpose of the Committee’, add ‘The role of the Committee in advocating on behalf of Mana/Tangata whenua is in addition to Council’s responsibility to engage directly with Mana/Tangata whenua’. d. Request a paper is brought to the 15 October 2021 Māori Committee hui providing options for Māori Committee members to participate as non-voting members in Council and Standing Committee meetings.
Kua Mana |
|
Attachments 1 Maori Committee Draft Terms of Reference 03-09-2021.pdf |
Reports from standing committees
|
Māori COMMITTEE RECOMMENDATION That the Māori Committee Recommendations arising from the discussion of the Committee reports be submitted to the Council meeting for consideration. |
Reports from Napier People and Places Committee held 12 August 2021
1. 2021 Stakeholder Satisfaction Survey
|
Type of Report: |
Information |
|
Legal Reference: |
N/A |
|
Document ID: |
1331110 |
|
Reporting Officer/s & Unit: |
Antoinette Campbell, Director Community Services |
1.1 Purpose of Report
To receive the 2021 Napier City Council Stakeholder Satisfaction Survey results (attached).
|
At the Māori Committee meeting There was no discussion by the Committee on this item. |
|
Māori Committee's recommendation C Tareha / R Paul That the Council resolve that the Committee’s recommendation be adopted. Kua Mana |
|
Committee's recommendation Mayor Wise / Councillor Crown The Napier People and Places Committee: a. Note the results of the 2021 Napier City Council Stakeholder Satisfaction Survey.
Carried
|
2. New Year's Eve Funding 2021-2022
|
Type of Report: |
Operational |
|
Legal Reference: |
N/A |
|
Document ID: |
1318340 |
|
Reporting Officer/s & Unit: |
Belinda McLeod, Community Funding Advisor |
2.1 Purpose of Report
To seek approval to apply for external funding to support the 2021-2022 New Year’s Event.
|
At the Māori Committee meeting The Council Officer took this report as read. It was a Decision of Council at the Napier People and Places Committee meeting, but feedback from the Māori Committee was welcomed on alternative sources of external funding for future Council events. The Committee will be notified of workshops on this topic, and encouraged to attend if they are able to. |
|
Chair’s recommendation The Napier People and Places Committee: a. Note the discussion on Council’s future applications for gaming trust funding in the minor matters section of the Future Napier Committee meeting, 6 May 2021 (Attachment A). b. Direct that a workshop be held and a paper then be brought to Council through the Future Napier Committee covering: i. The amount Council has received from gaming trust grants in the last ten years. ii. Alternative sources of funding which Council could utilize. iii. Whether or not Council wishes to continue applying for gaming trust grants. c. Recommend staff explore alternate external funding sources, including non-gaming funding grants and sponsorship, for the New Year’s Eve event. d. Recommend existing Council budgets be examined to consider internal funding options.
|
|
Committee's recommendation Councillors Boag / Brosnan The Napier People and Places Committee: c. Note the discussion on Council’s future applications for gaming trust funding in the minor matters section of the Future Napier Committee meeting, 6 May 2021 (Attachment A). d. Direct that a workshop be held covering: i. The amount Council has received from gaming trust grants in the last ten years. ii. Alternative sources of funding which Council could utilize. iii. Whether or not Council wishes to continue applying for gaming trust grants. Carried Councillor Mawson voted AGAINST the Motion |
|
Council Resolution |
Councillors Mawson / McGrath The Napier People and Places Committee: a. Approve the applications to external funders (Lion Foundation, Grassroots Central, Grassroots, Pub Charity and Eastern & Central Community Trust (non gaming trust) for the 2021-2022 New Year’s Eve Event. b. That a DECISION OF COUNCIL is required urgently due to the tight deadlines to apply for funding. This will require the resolution be passed before the decision of Council is taken.
Carried Councillor Taylor voted AGAINST THE Motion |
3. Napier Hastings Smokefree Policy Review - Joint Working Group Establishment
|
Type of Report: |
Procedural |
|
Legal Reference: |
N/A |
|
Document ID: |
1355120 |
|
Reporting Officer/s & Unit: |
Michele Grigg, Senior Advisor Policy |
3.1 Purpose of Report
The purpose of this report is to seek Council’s approval to appoint two elected members to a Joint Smokefree Policy Review Working Group in order to proceed with the review of the joint Napier City and Hastings District Councils’ Smokefree Policy.
|
At the Māori Committee meeting There was no discussion by the Committee on this item. |
|
Māori Committee's recommendation C Tareha / R Brown That the Council resolve that the Committee’s recommendation be adopted. Kua Mana |
|
Committee's recommendation Councillors Mawson / Simpson The Napier People and Places Committee: b. Endorse the draft Terms of Reference for the Joint Smokefree Policy Review Working Group.
Carried
|
Reports from Prosperous Napier Committee held 12 August 2021
1. Changes to fees and charges for 2021/22
|
Type of Report: |
Enter Significance of Report |
|
Legal Reference: |
Enter Legal Reference |
|
Document ID: |
1356273 |
|
Reporting Officer/s & Unit: |
Caroline Thomson, Chief Financial Officer |
1.1 Purpose of Report
To seek approval for changes to be made to the schedule of fees and charges for 2021/22.
|
At the Māori Committee meeting There was no discussion by the Committee on this item. |
||||||||||||||||||||||||||||||||||||||||||||||||||||||||||||||||||||||||||||||||||||||||||
|
Māori Committee's recommendation R Paul / R Brown That the Council resolve that the Committee’s recommendation be adopted. Kua Mana |
||||||||||||||||||||||||||||||||||||||||||||||||||||||||||||||||||||||||||||||||||||||||||
|
Committee's recommendation Councillors Mawson / Simpson The Prosperous Napier Committee: a. Approved the minor amendments to fees and charges for 2021/22 as set out in the tables below:
b. Note the changes are effective from 1 July 2021. Carried
|
With agreement of the Committee this item was taken out of order.
Reports from Sustainable Napier Committee held 19 August 2021
1. Napier Rotary Pathway Trust - Ōtātara Pā to Dolbel Reserve Walkway
|
Type of Report: |
Procedural |
|
Legal Reference: |
N/A |
|
Document ID: |
1354928 |
|
Reporting Officer/s & Unit: |
Jason Tickner, Team Leader Parks Reserves and Sportsgrounds |
1.1 Purpose of Report
To seek a decision on the location of the proposed public walkway linking Ōtātara Pā to Dolbel Reserve.
|
At the Māori Committee meeting The Council Officer took this report as read. It was noted that Option A used to be a traditional pathway many years ago. This project will help to reinstate that pathway for cultural and recreational reasons. |
|
Māori Committee's recommendation C Tareha / RTK Hawaikirangi That the Council resolve that the Committee’s recommendation be adopted. Kua Mana |
|
Committee's recommendation Councillors Taylor / Simpson The Sustainable Napier Committee: a. Agree to proceed with the detailed design and construction of the proposed walkway between Ōtātara Pā and Dolbel Reserve which includes the off-road portion behind Webb Place – Figure 2, Option A (Doc ID: 1370665).
Carried
|
Reports from Prosperous Napier Committee held 12 August 2021 continued
2. 2020/21 Resident Survey Results
|
Type of Report: |
Information |
|
Legal Reference: |
N/A |
|
Document ID: |
1363630 |
|
Reporting Officer/s & Unit: |
Adele Henderson, Director Corporate Services |
2.1 Purpose of Report
This report provides the Prosperous Napier Committee with the results of Napier City Council’s Annual Resident Survey.
|
At the Māori Committee meeting The Council Officer spoke to the report and in response to questions it was noted that Stormwater had the biggest reduction in satisfaction. This was not because it had been trending downwards, but because of the significant flooding event which was experienced within the last year. Council is working hard to improve the resident’s satisfaction with the stormwater network.
|
|
Māori Committee's recommendation C Tareha / R Paul That the Council resolve that the Committee’s recommendation be adopted. Kua Mana |
|
Committee's recommendation Councillors Crown / Price The Prosperous Napier Committee:
a. Receive the Napier City Annual Resident satisfaction survey to 30 June 2021
b. Note that satisfaction ratings and targets are part of Council’s planning and performing framework as outlined in Council’s Long Term Plan and reported on as part of its performance reporting in the Annual Report.
c. Note that Council may wish to consider the results of the Resident Survey in the development of the Annual Plan 2021/22.
Carried
|
Reports from Sustainable Napier Committee held 19 August 2021 continued
2. Botanical Gardens Picnic Cinemas
|
Type of Report: |
Procedural |
|
Legal Reference: |
Reserves Act 1977 |
|
Document ID: |
1355825 |
|
Reporting Officer/s & Unit: |
Jason Tickner, Team Leader Parks Reserves and Sportsgrounds |
2.1 Purpose of Report
The purpose of this report is to seek approval from Council to allow Picnic Cinemas to hold a series of family/community-orientated movie nights at the Botanical Gardens over the next five (5) calendar years (four event seasons).
|
At the Māori Committee meeting The report was taken as read. In response to questions from the Committee it was clarified that: · These events will be run as zero waste events, something the organisers wanted, but also a condition of their resource consent. Council rubbish bins will either be removed or covered up. Attendees will be given paper bags if needed, so they can take their rubbish home with them. · Attendees can use the toilet facilities at the Botanical Gardens during the event. |
|
Māori Committee's recommendation Mayor Wise / R Paul That the Council resolve that the Committee’s recommendation be adopted. Kua Mana |
|
Committee's recommendation Councillors McGrath / Crown The Sustainable Napier Committee: a. Resolve that the report be received. b. Resolve i. Pursuant to the delegated authority provided to Council under the Instrument of Delegation for Territorial Authorities, dated June 2013, to grant a licence under Section 54(1)(d) of the Reserves Act 1977 for Picnic Cinemas over part of the land described in the Schedule below (being Recreation Reserve) for the purposes of operating the business of a cinema for a term of no more than two (2) events per summer season, consisting of a maximum of (4) days per event, over the next four (4) summer seasons (2021-2025) and otherwise in accordance with the Reserves Act 1977, subject to any other consents being granted. Schedule Legal Description Botanical Gardens Survey Office Plan 5010 Identifier HBW2/600
Carried
|
3. Reserve Management Plan Approval to Proceed with Preparation
|
Type of Report: |
Procedural |
|
Legal Reference: |
Reserves Act 1977 |
|
Document ID: |
1355966 |
|
Reporting Officer/s & Unit: |
Jason Tickner, Team Leader Parks Reserves and Sportsgrounds |
3.1 Purpose of Report
To advise and update on the impending Reserve Management Plan (RMP) Review scheduled to commence in 2021.
The report seeks to advise of the legislative procedure stipulated by the Reserves Act (1977) for the preparation of each Reserve Management Plan. The process includes details on mandated and optional consultation and engagement.
This report also seeks endorsement of the following:
· The proposed Draft Reserve Management Plan Priority List – refer Attachment A;
· The proposed internal process set out in Section 3.3 of this report; and
· The intention to prepare Draft Reserve Management Plans (calling for suggestions) for a City Wide plan, Taradale Park and Maraenui Park.
· Inform of the additional recommendations from the Māori Committee - as part of the RMP review investigate co-governance models around parks and reserves and the continued engagement with mana whenua on the naming of parks.
This report follows on from the 9 December 2020 Māori Committee meeting. The Māori Committee have endorsed preparation approach and reporting. Note the amended recommendation regarding investigating co-governance models around parks and reserves and also the continual engagement of mana whenua around the naming of parks and reserves.
The process is clear, and appropriate, and continues to support effective engagement with Hapū and Iwi Authorities.
|
At the Māori Committee meeting The Council Officer took the report as read. This plan has been through the Māori Committee previously. In response to questions from the Committee it was clarified: · The first level of engagement is optional under the Reserves Act, and is purely calling for suggestions, any parks and reserves co-governance model conversations would occur after that but prior to the drafting of the Reserve Management Plans. That process has about a 12 month timeframe. · Once the over-arching co-governance framework, which Te Waka Rangapū is taking a lead in developing, is in place it can then guide any co-governance models that sit beneath it in regards to particular projects. |
|
Decision of Council Councillors Chrystal / Simpson That, in terms of Section 82 (3) of the Local Government Act 2002, that the principles set out in that section have been observed in such manner that the Napier City Council considers, in its discretion, is appropriate to make decisions on the recommendation. Carried
|
|
Council Resolution |
Councillors Taylor / Simpson The Sustainable Napier Committee: a. Endorse the recommendation to proceed with Reserve Management Plan Review undertaking both the optional and mandated consultation and engagement for each plan in accordance with Section 41(5) and Section 41(5)(c) of the Reserves Act (1977) and subsequently the internal process set out in Section 1.3 of this report. b. Endorse the draft priority list included in Attachment A, noting that subsequent to the implementation of c. below, the Sustainable Napier Committee will be asked to endorse the Council’s intention to prepare the next tranche of Management Plans (in accordance with the prioritised list). c. Endorse Council’s intention to notify the preparation of the following Reserve Management Plans – City Wide, Taradale Reserve/Centennial Park, and Maraenui Park, calling for suggestions prior to drafting in accordance with Section 41 of the Reserves Act (1977). d. That the recommendation of the Māori Committee requesting Officers investigate co-governance models around parks and reserves be endorsed and that this be considered as part of Council’s co-governance framework which is currently under development. e. Endorse the recommendation of the Māori Committee requesting Officers engage with mana whenua around the naming of parks and their history. f. Note that Reserve Management Plans require endorsement by Council prior to adoption. Carried |
4. Ahuriri Masterplan Project Update: Thames-Tyne Sediment Investigation
|
Type of Report: |
Information |
|
Legal Reference: |
N/A |
|
Document ID: |
1360308 |
|
Reporting Officer/s & Unit: |
Hannah Ludlow, Environmental Management Officer |
4.1 Purpose of Report
The purpose of this report is to inform the Sustainable Napier Committee of the results to date of the Pandora Sediment Assessment project.
|
At the Māori Committee meeting The Council Officer spoke to the information report. In response to a question from the Committee it was clarified that the sediment in the Thames and Tyne waterways, at a depth of 450ml, dates back to before the 1931 Napier earthquake. If it is decided the best option for remediating the waterways is to dredge 450ml of sediment off the top it could be done by Council with existing budget. |
|
Māori Committee's recommendation C Tareha / RTK Hawaikirangi That the Council resolve that the Committee’s recommendation be adopted. Kua Mana |
|
Committee's recommendation Councillors Browne / Chrystal The Sustainable Napier Committee: a. Note the results of the sediment core sampling.
Carried
|
5. Napier City Waste Management and Minimisation Plan (WMMP) Implementation Update
|
Type of Report: |
Operational |
|
Legal Reference: |
N/A |
|
Document ID: |
1360310 |
|
Reporting Officer/s & Unit: |
Alix Burke, Environmental Solutions Coordinator Rhett van Veldhuizen, Waste Minimisation Lead |
5.1 Purpose of Report
a. This report provides
information on new legislation that comes into effect from
01 January 2022; Waste Minimisation (Information Requirements) Regulations 2021
which requires the reporting of all materials received into and transported out
of transfer stations including diverted materials.
b. This report is to provide an update on the implementation of the Joint Waste Management and Minimisation Plan (WMMP) and recent activities undertaken by the NCC Waste Minimisation Team. A copy of the WMMP can be viewed on the NCC website
c. In addition, there is an update on an initiative provided by The Packaging Forum which provides a sustainable destination for soft plastics.
|
At the Māori Committee meeting This report was taken as read and there was no discussion by the Committee on the item. |
|
Māori Committee's recommendation C Tareha / R Paul That the Council resolve that the Committee’s recommendation be adopted. Kua Mana |
|
Committee's recommendation Councillors Brosnan / Simpson That Sustainable Napier Committee a. Receive the information regarding new Waste Minimisation (Information Requirements) Regulations 2021 b. Receive the Waste Minimisation Team’s WMMP implementation update.
Carried
|
6. Kerbside Waste Services - Replacement receptacles & Terms of Service
|
Type of Report: |
Operational |
|
Legal Reference: |
Enter Legal Reference |
|
Document ID: |
1360311 |
|
Reporting Officer/s & Unit: |
Alix Burke, Environmental Solutions Coordinator Rhett van Veldhuizen, Waste Minimisation Lead |
Purpose of Report
a) To receive the attached Terms of Service for Napier’s kerbside rubbish and recycling services.
b) To seek Council’s approval for establishing fees for the replacement of Council owned wheelie bins which have been stolen, lost or damaged whilst using the service.
c) To seek a decision regarding provision of an additional wheelie bin for charitable organisations working from within a residential home in the collections area, to be invoiced for the service.
|
At the Māori Committee meeting The Council Officer spoke to this report. In response to a question from the Committee it was clarified that if a resident cannot afford to pay for a replacement bin, or a charity cannot afford to pay for an additional bin Council will work out a payment plan with them so they can receive the new bin as soon as possible. |
|
Māori Committee's recommendation C Tareha / R Paul That the Council resolve that the Committee’s recommendation be adopted. Kua Mana |
|
Committee's recommendation Councillors Simpson / Mawson The Sustainable Napier Committee: a) Receive the attached Terms of Service for kerbside collections. b) Agree to the establishment of an $85 incl. GST fee for replacement wheelie bins that have been stolen, lost or damaged whilst using the service, for the 2021-2022 financial year. c) Agree an additional wheelie bin will be provided, on application, to charitable organisations working from within a residential home in the collections area. They will be invoiced for the service. Carried
|
7. Report on Napier water supply status end of Q4 2020-2021
|
Type of Report: |
Operational |
|
Legal Reference: |
N/A |
|
Document ID: |
1362757 |
|
Reporting Officer/s & Unit: |
Anze Lencek, Water Quality Lead |
7.1 Purpose of Report
To inform the Council on the status of Napier Water Supply (NAP001) at the end of fourth quarter (Q4) of 2020-2021 compliance year.
|
At the Māori Committee meeting The Council Officer took the report as read. There was no discussion on this item by the Committee. |
|
Māori Committee's recommendation C Tareha / R Paul That the Council resolve that the Committee’s recommendation be adopted. Kua Mana |
|
Committee's recommendation Councillors Simpson / Mawson The Sustainable Napier Committee: a. Recommend Council to endorse the: i. Report on Napier Water Supply Status end of Q4 2020-2021
Carried
|
8. Capital Programme Delivery
|
Type of Report: |
Information |
|
Legal Reference: |
N/A |
|
Document ID: |
1363765 |
|
Reporting Officer/s & Unit: |
Jon Kingsford, Director Infrastructure Services |
8.1 Purpose of Report
To provide Council with information on the 2021 Long Term Plan Capital Programme and initiatives underway to improve Capital Programme Delivery.
|
At the Māori Committee meeting The Council Officer spoke to the report. There was no further discussion on the item by the Committee. |
|
Māori Committee's recommendation C Tareha / R Paul That the Council resolve that the Committee’s recommendation be adopted. Kua Mana |
|
Committee's recommendation Councillor Crown / Mayor Wise The Sustainable Napier Committee: a. Receive the Capital Programme Delivery report. Carried
|
9. Three Waters Reform Update
|
Type of Report: |
Information |
|
Legal Reference: |
Local Government Act 2002s |
|
Document ID: |
1366132 |
|
Reporting Officer/s & Unit: |
Adele Henderson, Director Corporate Services Russell Bond, Manager Water Strategy Pip Connolly, Personal Assistant to Director Corporate Services |
9.1 Purpose of Report
The purpose of this report is to update the Committee on the Government Three Waters Reform programme. This report does not seek a decision, and is provided for information only. Government has provided for an 8 week consultation period on the proposal, with Councils being requested to respond by the end of September 2021.
|
At the Māori Committee meeting It was noted that this report is the same as item 3 on the agenda and no further discussion was required. |
|
Māori Committee's recommendation C Tareha / RTK Hawaikirangi That the Council resolve that the Committee’s recommendation be adopted. Kua Mana |
|
Officer’s recommendation The Sustainable Napier Committee: a) Receive the report titled Three Waters Reform Update b) Note that Officers have work well underway to understand the changes taking place regards the future provision of Three Waters services, and to best position Napier City Council for any future decisions in regulatory, and/or structural changes for Three Waters Service Delivery.
Amended Committee Recommendation Mayor Wise / Councillor Brosnan The Sustainable Napier Committee: a) Receive the report titled Three Waters Reform Update b) Note that Officers have work well underway to understand the changes taking place regards the future provision of Three Waters services, and to best position Napier City Council for any future decisions in regulatory, and/or structural changes for Three Waters Service Delivery. c) That Council direct officers to undertake engagement with the community so that this feedback can be included in the Council report back to DIA on the proposed reform by 30 September 2021. d) That a Community meeting is organised by 10th September to provide the opportunity to inform the community in more detail of the proposed reform. Carried
|
Reports from Future Napier Committee held 19 August 2021
1. Resource Consent Activity Update
|
Type of Report: |
Information |
|
Legal Reference: |
Resource Management Act 1991 |
|
Document ID: |
1278532 |
|
Reporting Officer/s & Unit: |
Luke Johnson, Team Leader Planning and Compliance |
1.1 Purpose of Report
This report provides an update on recent resource consenting activity. The report is provided for information purposes only, so that there is visibility of major projects and an opportunity for elected members to understand the process.
Applications are assessed by delegation through the Resource Management Act (RMA); it is not intended to have application outcome discussions as part of this paper.
This report only contains information which is lodged with Council and is publicly available.
|
At the Māori Committee meeting The Council Officer took the report as read, noting that the lifestyle village which has been proposed at Willowbank is currently under appeal. The project went before a Commissioner who imposed a number of engineering and infrastructure conditions as part of the consent. The applicant is appealing these. |
|
Māori Committee's recommendation R Paul / R Brown That the Council resolve that the Committee’s recommendation be adopted. Kua Mana |
|
Committee's recommendation Councillors Boag / Crown The Future Napier Committee: a. Note the resource consent activity update for the period 15 June to 27 July 2021. Carried
|
2. Draft Library and Civic Area Plan
|
Type of Report: |
Operational and Procedural |
|
Legal Reference: |
Local Government Act 2002 |
|
Document ID: |
1323545 |
|
Reporting Officer/s & Unit: |
Fleur Lincoln, Strategic Planning Lead |
2.1 Purpose of Report
The purpose of this report is to seek Council endorsement for the release of the Draft Library and Civic Area Plan prior to the notification of the Draft for public consultation.
|
At the Māori Committee meeting The Council Officer spoke to the report, noting an updated copy of the Draft Library and Civic Area Plan (Doc ID: 1372480) was circulated to the Committee just prior to this meeting. This Draft now establishes the relationship Council will have with mana whenua throughout this project, and also establishes some draft Māori design principles. It was also noted that Te Taiwhenua o Te Whanganui-a-Orotū, Ngāti Pārau Hapū Trust, and Mana Ahuriri are working with Council on this project. Mana Ahuriri is going through some elections at the moment, but once this process is complete the entities should be able to come together to discuss the proposed design. |
|
Māori Committee's recommendation C Tareha / R Paul That the Council resolve that the Committee’s recommendation be adopted. Kua Mana |
|
Committee's recommendation Councillor Brosnan / Mayor Wise The Future Napier Committee:
a) That the Future Napier Committee resolve to discuss the “Draft Library and Civic Area Plan” that was left to lie on the table at the 8 July 2021 meeting.
b) Approve release of the draft Library and Civic Area Plan (Doc ID 1372480) for community feedback, noting that there is a placeholder page relating to mana whenua partnership that will be updated for the Full Council Meeting.
c) Note the Consultation Plan (Doc ID: 1372479) for this project is under development and will be presented to Council at the Full Council Meeting. Carried |
|
Attachments 1 Final Draft Library and Civic Area Plan 2 Final Consultation Plan Library and Civic Area Plan - Alert level information |
The meeting adjourned at 11.02am and resumed at 11.09am
3. Parking Technology Upgrade - Pay by Plate
|
Type of Report: |
Contractual |
|
Legal Reference: |
Enter Legal Reference |
|
Document ID: |
1312927 |
|
Reporting Officer/s & Unit: |
Rachael Horton, Manager Regulatory Solutions |
3.1 Purpose of Report
To seek Committee approval to adopt ‘pay-by-plate’ parking technology for Napier, and to commence implementation of this upgrade.
|
At the Māori Committee meeting The Council Officer took the report as read. In response to questions from the Committee it was clarified: · Lollypop meters are not being made anymore and access to parts from decommissioned ones is becoming difficult. The blue Pay and Display meters come from a European supplier and access to parts is very difficult. · Pay-by-plate meters are made by a supplier in Aotearoa. · The data from the meters can be used to inform which areas of the city have a high demand for parking. The data collected may be useful for enforcement of outstanding fines. · There will not be an increase in parking charges with the installation of the new meters. |
|
Māori Committee's recommendation C Tareha / R Paul That the Council resolve that the Committee’s recommendation be adopted. Kua Mana |
|
Committee's recommendation Councillors Chrystal / Mawson The Future Napier Committee: a. Approve the existing parking meters to be upgraded to pay-by-plate meters.
b. Approve $515,000 Parking Technology funding for 2022/23 to be bought forward to 2021/22 to fund the purchase of the replacement meters and related equipment.
c. Note that, following this report, a proposal will be bought to Council to amend the Napier City Parking Bylaw 2014 to update the bylaw to pay-by-plate meter systems.
Carried
|
4. City Ambassador & CCTV Programme Proposal
|
Type of Report: |
Operational |
|
Legal Reference: |
Enter Legal Reference |
|
Document ID: |
1327039 |
|
Reporting Officer/s & Unit: |
Rachael Horton, Manager Regulatory Solutions |
4.1 Purpose of Report
To seek Committee approval to adopt the service design for the City Ambassador & CCTV programme for Napier, and to commence implementation of the programme.
|
At the Māori Committee meeting The Council Officer spoke to this report and in response to questions from the Committee it was clarified: · The City Ambassador roles are not security roles, they are there to support safety initiatives. These roles will be filled by people who are community champions and who can interact with all kinds of people on the streets to support their needs. This may be helping tourists with directions, being in areas which do not feel safe at certain times of the day to be a presence supporting others as they pass through, it may also be calling Police if they see an incident unfolding that requires their attention. The Ambassadors will be dressed so they are easily identifiable. They will not only be in the central city, but also in the outer suburbs, as required. · Council Officers are exploring if there is an external option for the CCTV monitoring. If there is a good option this will be compared with the pros and cons of running it in-house. |
|
Māori Committee's recommendation C Tareha / R Paul That the Council resolve that the Committee’s recommendation be adopted. Kua Mana |
|
Committee's recommendation Councillor Brosnan / Mayor Wise Item of business to lie on the table a) That pursuant to Standing Order 25.2(d) that Item 4 – City Ambassador and CCTV Programme Proposal lie on the table to enable Council officers to obtain further information on the private supply and monitoring component prior to the Council meeting scheduled to be held on 16 September 2021.
b) Note that feedback sought from the Māori Committee in regard to the City Ambassador and CCTV Programme Proposal”
Carried |
5. Napier War Memorial Centre Policy
|
Type of Report: |
Operational |
|
Legal Reference: |
Local Government Act 2002 |
|
Document ID: |
1356597 |
|
Reporting Officer/s & Unit: |
Fleur Lincoln, Strategic Planning Lead |
5.1 Purpose of Report
The purpose of this report is to adopt the Napier War Memorial Centre Policy.
|
At the Māori Committee meeting The Officer spoke to the report. The Committee’s feedback was sought in specifically in regards to the appropriate use of the Napier War Memorial forecourt. · The Committee suggested Council engage with the RSA and local Kaumātua for feedback on this. · It was also suggested it could be used as a marae ātea, the formal area in front of a wharenui where pōwhiri, for example, might take place, but correct tikanga would have to be followed if it was used that way. · It could also be used to display art works. |
|
Māori Committee's recommendation C Tareha / R Paul That the Council resolve that the Committee’s recommendation be adopted. Kua Mana |
|
Committee's recommendation Councillors Brosnan / Tapine Item of business to lie on the table That pursuant to Standing Order 25.2(d) that Item 5 – Napier War Memorial Centre Policy lie on the table and that authority be delegated to the Mayor to select a small group of Councillors to work on the wording of the draft Policy (Doc ID 1367511) and report back to the 16 September 2021 Council meeting. Carried
|
6. Local Alcohol Policy Review
|
Type of Report: |
Procedural |
|
Legal Reference: |
Sale and Supply of Alcohol Act 2012 |
|
Document ID: |
1357811 |
|
Reporting Officer/s & Unit: |
Luke Johnson, Team Leader Planning and Compliance |
6.1 Purpose of Report
The purpose of this report is to provide an update to Council on the Hastings District Council and Napier City Council Joint Local Alcohol Policy (LAP) and to gain a resolution on when a formal review of the Policy must commence.
|
At the Māori Committee meeting The Council Officer spoke to the report and in response to a question clarified that if the review period adopted for the policy was six years it could still be reviewed earlier if needed. |
|
Māori Committee's recommendation R Paul / R Brown That the Council resolve that the Committee’s recommendation be adopted. Kua Mana |
|
Committee's recommendation Councillors Taylor / Boag The Future Napier Committee: a. Note the contents of the “Local Alcohol Policy Review” of 19 August 2021; and b. Approve a review of the Hastings District Council and Napier City Council Local Alcohol Policy (Doc ID 1367514) in six years (commencing October 2024), or sooner if required, as per Section 97 of the Sale and Supply of Alcohol Act 2012. Carried
|
7. Exemption to Trading in Public Places ByLaw
|
Type of Report: |
Procedural |
|
Legal Reference: |
Local Government Act 2002 |
|
Document ID: |
1360190 |
|
Reporting Officer/s & Unit: |
Stephanie Kennard, Planning Projects Facilitator |
7.1 Purpose of Report
The purpose of this report is to obtain a resolution of Council to allow trading within a road reserve for events run by Napier City Council, Art Deco Trust and Napier City Business Inc (NCBI) within the Napier CBD boundary until the end of October 2026.
|
At the Māori Committee meeting There was no discussion by the Committee on this item. |
|
Māori Committee's recommendation C Tareha / R Paul That the Council resolve that the Committee’s recommendation be adopted. Kua Mana |
|
Committee's recommendation
Councillors Tapine / Chrystal
The Future Napier Committee:
a. Approve the sale of food and beverages to the public on public land within the city centre as part of the events hosted by Napier City Council, Art Deco Trust, Napier City Business Incorporated or Taradale Marketing Association until 31 October 2026, subject to the following conditions:
1. Trading must occur as part of a short term event or pop-up event 2. Trading must only occur within the street reserve (not on reserve land) 3. Trading of food and beverages only. 4. Permission must be obtained from the Transportation Team Leader. 5. Consultation with nearby retailers must be completed at least one week prior to the event and all issues resolved 6. Trading is limited to the following streets: Hastings Street; Market Street; Tennyson Street; Emerson Street; Dalton Street; Clive Square East; Herschell Street; Marine Parade 7. The usual road closure procedures will be followed if road closures are deemed necessary. Carried
|
Updates from Partner Entities
Maungaharuru-Tangitū Trust – Robbie Paul
· The main activity at the moment has been promoting the Covid-19 vaccination to whanau. They filmed Kaumātua, Robbie and rangatahi for this promotion, which is working really well and is in partnership with Te Kupenga Hauora.
· Due to the Covid Lockdown their AGM has been postponed until the end of September. They did have elections for two new trustees, but the votes were very close so they are having to do a recount. The results should be out today.
· The Trust is looking for a new Project Manager, a Team Leader, and six field crew for the restoration of their awa, Te Ngarue, and also Te Arapawanui project. These positions start with paid training at the Eastern Institute of Technology (EIT) for three months.
Napier City Council – Mayor Kirsten Wise
· Primary focus is the Covid-19 response. In the level four Lockdown everything was closed that needed to be, and staff have been working from home. The services that have needed to continue have, but with precautions in place to keep everyone safe.
· Council has an eight week period to make a formal submission on the Government’s Three Waters Reform proposal. Council aims to have a more in-depth informed conversation with the community about this.
· The Draft District Plan is open for consultation. This sets the rules and regulations for the growth of the city.
· The Spatial Picture is also open for consultation with the community now. This outlines parts of the city where Council is considering future development occurring. Approximately 2500 new dwellings are required in Ahuriri over the next ten years and Council also needs to consider areas for intensive development.
· Council is also consulting on Māori Wards currently. This consultation closes on the 10th of September.
Ngāti Pārau Hapū Trust – Chad Tareha
· Ngāti Pārau has teamed up with Karma drinks, an international company which is currently supporting eight villages in Africa with financial aid. They have an office in Auckland and are looking for kaupapa to support here. The company want to support environmental projects and heard about Ngāti Pārau’s environmental kaupapa and are interested in supporting it.
· Ngāti Pārau are working on creating a book on Ōtātara Pā in partnership with Huia Publishers.
· Ngāti Pārau teamed up with EIT to support the establishment of the Ōtātara Outdoor Learning Centre. They have created a learning and nature kaupapa, and this has been selected as one of two New Zealand finalists for the Green Gowns Awards Australiasia. These awards aim to inspire, promote and support change towards best practice sustainability within the operations, curriculum and research of the tertiary education sector.
Updates from Māngai ā-Hapori
Renee Brown
· Renee just wanted to remind whanau to stay safe and stick to the rules and guidelines the Government have set out in their Covid response.
· Use technology to stay connected to whanau.
Rapihana Te Kaha Hawaikirangi
· Congratulated Chad and Beverly Kemp-Harmer on their election to the Mana Ahuriri Trust.
· New nursary staff and Kaitiaki Rangers have been employed for the Te Wai Mauri kaupapa. The new Rangers are likely to be with Maungaharuru-Tangitū Trust’s new staff for the EIT three month training.
· Te Matau a Māui Waka Hourua - the team are working towards sailing to the Chatham Islands in January. The Waka has been practicing for this.
· Te Ātea-a-Rangi Trust – the equinox is on the 23rd of September. This is an early morning kaupapa.
· Waiohiki marae’s AGM was postponed from last week. The whanau are enjoying have a wharanui there again now.
Update from Council Pou Whakarae
· Te Waka Rangapū is busy with the Three Waters Reform and looking at how mana whenua are going to be represented in this reform. Also with the Māori Wards consultation. The consultation closes soon so hopefully whanau will get their submissions in. The Council Hearings will be held in October.
· Also congratulations to Chad and Beverly for their appointment to Mana Ahuriri. Hoping the relationship between Council and Mana Ahuriri can move forward.
General business
Nil
The meeting closed with a karakia at 11.50am
|
Approved and adopted as a true and accurate record of the meeting.
Chairperson .........................................................................................................................
Date of approval .................................................................................................................. |
[1] At the 3 September 2021 meeting of the Nga Manukanuka O Te Iwi, the Committee requested a report be brought to the 15 October 2021 hui to provide options for the Committee members to participate as non-voting members in Council and Standing Committee meetings. At the 3 September 2021 meeting Officer’s advised that Committee representatives sitting on Council’s Standing Committees and Council meetings as non-voting members will be considered as part of a wider Council governance review. As part of this review, the extra time commitment by Committee members to attend these meetings would need to be considered.
[2][2] Membership details can be found in the latest iteration of the Terms of Reference in Appendix B.
[3] 30% of reports are not submitted through Standing Committees and are submitted directly to Council.
[4] Central Government proposal
[5] Hawke’s Bay Model (as analysed by Morrison Lowe)